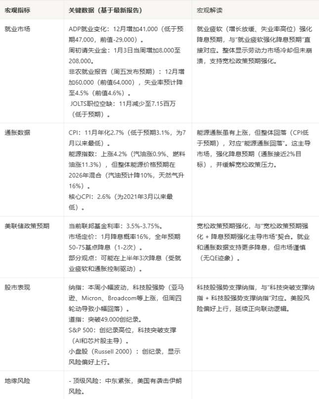
本周宏观数据呈现就业冷却、通胀回落的双重特征,直接推动美联储宽松政策预期升温,成为影响加密市场的核心外部因素。


(1)稳定币:连续净流出,反弹持续性存疑
近两周(12/27-1/9)稳定币总市值减少 13.93 亿美元,净流出规模较前一周的 3.26 亿美元有所扩大。尽管 BTC 近期走出反弹行情,但稳定币持续净流出的状态表明,当前上涨更多是技术性修复,尚未形成趋势性反转。后续若稳定币恢复增发,将成为行情延续的重要信号。
(2)BTC ETF:流出放缓,资金面边际改善
近两周 BTC ETF 净流出 2.4813 亿美元,相较于前一周 6.6437 亿美元的净流出规模明显收窄。资金流出放缓主要得益于 1 月第一周连续三天的大额净流入,同期 BTC 价格同步反弹;但后续 ETF 资金再度出现单日大额净流出,BTC 价格随之回落调整。BTC 短期走势能否企稳,需关注 ETF 资金是否回归持续性净流入。
(3)以太坊 ETF:逆势净流入,表现优于 BTC
近两周以太坊 ETF 实现 1.4713 亿美元净流入,与 BTC ETF 的净流出形成鲜明对比。究其原因,以太坊 ETF 单日净流出规模小于 BTC,且在 1 月第一周同样出现连续净流入。以太坊走势的相对强势,与 ETF 资金面的支撑密切相关,后续需跟踪资金流入的持续性。
(4)微策略增持:持仓再创新高,市场情绪缓和
近两周微策略累计增持 2513 枚 BTC,当前持仓总量达 673780 枚,占 BTC 总供应量的 3.373%。同时,MSCI 决定暂不将微策略从指数中剔除,缓解了市场对其可能抛售 BTC 的恐慌情绪,对盘面形成一定支撑。
持币地址变化:100-1K BTC 地址持币占比从 25.886% 升至 26.162%,增持迹象明显;10K-100K BTC 地址持币占比从 11.341% 回落至 10.972%,延续减持趋势;1K-10K BTC 地址持币占比小幅震荡,暂无明确方向。
筹码分布特征:87100 美元附近筹码积累量达总供应的 3.45%,成为当前最强筹码支撑位,也是 BTC 未能有效跌破该价位的核心原因;同时,89600-92100 美元区间筹码占比增至 6.8%,较此前提升 1.61%,多空换手激烈,行情临近方向选择窗口。
BTC 市占率:本周 BTC 市占率降至 62.40%,环比下降 3.36%,山寨市场弹性显著优于主流币,资金呈现 “弃大从小” 的轮动特征。
主流山寨汇率:SOL/BTC、ETH/BTC、BNB/BTC 汇率震荡走高,短期下行概率较低,主流山寨币强势格局延续。
板块流量:绝大部分板块实现上涨,AI、Meme 板块领跑市场,隐私代币小幅回调,呈现明显的 “高切低” 轮动特征。
机构动向:BTC、ETH ETF 资金整体持平,尚未出现企稳迹象;Dat 财库公司 Bitmine 本周小幅增持,对市场情绪形成一定提振。
(1)四大公链 TVL 全线上涨
本周四大公链 TVL 均实现环比增长,SOL 链以 8.43% 的涨幅领跑,ETH 链 TVL 增至 716 亿美元,涨幅 5.14%,公链生态整体稳健发展。
(2)链上数据:Hype 链资金流入最多,SOL 生态投机情绪升温
资产流向:DeFi 桥接资产净流入最多为 Hype 链,流出最多为 Arb 链,Hype 链合约资金活跃度显著提升,市场情绪边际改善。
用户活跃度:链上活跃情况边际改善,但整体表现一般;DEX 协议收入、活跃用户、交易量环比小幅上升,SOL 链表现尤为突出,WhiteWhale 等代币引发 FOMO 情绪,成为生态热度核心。
本期报告数据由 WolfDAO 编辑整理,如有疑问可联系我们进行更新处理。
【免责声明】市场有风险,投资需谨慎。本文不构成投资建议,用户应考虑本文中的任何意见、观点或结论是否符合其特定状况。据此投资,责任自负。
