2026 年「下半场」的推进将循序渐进:先货币层(稳定币等基础支付结算),后资产层(代币化证券等);先机构侧,后零售侧;先跨境和 B2B 场景,后本地零售场景。
撰文 :Eddie Xin,OSL Research 首席分析师
2025 年是 Web3 行业的分水岭,我们视其为「上半场」转入「下半场」的关键时间节点。
Web3 产业迈入「下半场」:2025 年成为加密行业的分水岭,我们认为「上半场」的增长模式已走到尽头,市场从主要依靠资产价格上涨和协议创新驱动,逐渐收敛到以流动性为王的格局。在此过程中,过度的代币创造、无序的分发模式和频发的风险事件耗尽了市场流动性,「零和博弈」的黑暗森林时代趋于终结。告别上半场,行业进入依托合规增量的下半场。
「下半场」的重新定义:我们将 Web3 的「下半场」定义为:在合规边界内,以稳定币和代币化资产为载体,将链上技术能力嵌入真实的支付、清算和资本市场流程,并最终被主流资金入口与分发渠道接受。
未来增量更多来自三大可量化变量:一是链上结算网络的单位成本和时效能否持续优于传统路径;二是稳定币等数字资产的发行与赎回机制能否被审计、受监管并被金融渠道承接;三是链上资产的权益确认、信息披露与传统二级流动性能否形成闭环。
2025 年核心转变:行业竞争焦点从「链上活跃度和交易量」转向「合规且可扩张的金融行为」。
稳定币不再只是交易所内的计价工具,开始外溢到跨境结算、企业资金管理和线上商户支付等场景;RWA(现实资产上链)由概念验证转向产品化和制度建设,市场更关注发行、托管、披露与适当性安排,而非单纯追逐「上链」噱头。这意味着 2026 年的主线将不再关乎更大的叙事,而是真正实现端到端的合规交付能力。
情景展望:在我们的基准情景中,2026 年「下半场」的推进将循序渐进:先货币层(稳定币等基础支付结算),后资产层(代币化证券等);先机构侧,后零售侧;先跨境和 B2B 场景,后本地零售场景。
上行因素包括监管确定性提高与传统渠道合作加深;
下行风险主要来自宏观流动性逆风、重大安全事件或关键司法监管口径收紧,这些都会扰动推进节奏。
我们认为这种基准判断在 2025 年的行业演变中已得到印证,下文将详述支撑这一展望的数据、事件与趋势。
资产价格与宏观仪表盘:
2025 年主要风险资产表现分化明显。美股在宽松预期下温和上涨,标普 500 指数全年涨幅约 12%,纳斯达克指数涨幅约 18%。传统避险资产表现抢眼:黄金价格全年飙升逾 70%,在 12 月突破历史高位至约 4,525 美元 / 盎司 (见下图),白银年内涨幅接近 150%,铂金上涨约 145%,均创数十年来最佳表现。相比之下,比特币在经历年中大幅拉升后于年末回吐涨幅,全年来跑输主流大类资产,落在 10% 左右跌幅,年末徘徊在 9 万美元上下;以太坊等主流加密资产走势趋同,显示加密市场已难现过去那种「一体同涨」的狂热局面,而是更贴近成熟市场节奏。

链上指标与流动性:
今年稳定币市值大幅攀升,从年初约 2050 亿美元增至年底约 3,100 亿美元,涨幅超过 50%。这种增长与宏观流动性改善与监管明朗化密切相关:例如美国《GENIUS 法案》通过后的 7-8 月,稳定币供应出现 7% 的快速跳升。截至 12 月中旬,全球流通中的稳定币总市值接近 3100 亿美元,创下历史新高。其中美元稳定币依然占绝对主导地位:USDT 市占率约 60%,USDC 约 26%,而年内新面世的合规稳定币数量也从 75 种激增至 142 种。值得注意的是,在今年加密整体市值下跌约 10% 的背景下,稳定币供应逆势上升了 50%,某种程度上稳定币已成为独立于行情波动的「影子美元」供给层。宏观顺风时稳定币扩张迅猛,逆风时增速放缓甚至小幅回撤,开始呈现与传统货币供应类似的周期性特征。这表明稳定币正在成为链上流动性的风向标,其供给变化反映出市场资金情绪与偏好的演变。

稳定币总量,图源 Arteris
交易量与市场结构:
2025 年,加密货币衍生品市场足以被载入金融史册。2025 全年的加密衍生品交易额达到了前所未有的 85.7 万亿至 86 万亿美元,日均交易额稳定约在 2650 亿美元。加密市场成为机构投资者通过对冲、基差交易获取系统性收益的成熟资产市场。在 2025 年之前,加密衍生品市场长期由高杠杆的散户驱动,呈现出极高的脆弱性。随着比特币与以太坊现货 ETF 的推出,机构投资者开始大量利用现货 ETF + 反向永续合约的现货、期货套利策略(Cash-and-Carry)。吸引了数百亿的资产负债表资金进入市场进行市场风险中性操作。
加密衍生品市场也不再是一个交易场所,它已然演变成驱动传统金融体系的全球价格发现新节点。
2025 年链上交易活动在结构上出现重大变化。去中心化交易所(DEX)的交易量和占比进一步提高,尤其在永续合约等衍生品领域取得突破。今年全年 DEX 永续合约累计交易量约 2.6 万亿美元,占整体衍生品市场的比例从年初不到 5% 攀升至年底接近 12%。月度数据看,11 月 DEX 永续交易量占比达到 11.7% 的历史新高。这主要归功于新兴高性能 DEX 的崛起——例如 Hyperliquid、Lighter、edgeX 等平台采用自有链或优化方案,实现了接近中心化交易所的交易速度和深度,今年单是 Hyperliquid 一家就贡献了约 2.74 万亿美元的成交量,几乎与 Coinbase 全年规模相当。相比之下,中心化交易所(CEX)受累于监管和信誉事件,市场占比有所下滑。然而 CEX 总体仍掌控大头:全年 CEX 衍生品交易量约 49 万亿美元,仍是 DEX 的数倍。
现货市场方面,DEX 现货成交量占比也从 2023 年底的~10% 上升至年底约 20% 水平。特别是在 2025 年 6 月,受某龙头 CEX 通过链上路由提升流动性的影响,DEX 现货占比曾一度飙升至 37% 的历史峰值。可以说,去中心化和中心化交易体系正趋于此消彼长的竞合:用户用脚投票,推动 DEX 逐步走向前台,但短期内 CEX 凭借资金、用户基础仍具不可替代的作用。市场结构的这一演变为后文讨论的衍生品与杠杆行为埋下伏笔。

链上永续合约交易量,图源 Artemis

中心化交易所永续合约交易量,图源 Artemis
杠杆与清算:
伴随衍生品繁荣,市场杠杆率在年中显著攀升,并在四季度经历剧烈出清。10 月份,比特币价格一度逼近历史高位,大量多头杠杆堆积。然而 10 月 10 日美国意外升级对华关税威胁引发市场巨震,当天加密市场出现史上规模最大的杠杆强平:24 小时内爆仓金额超过 190 亿美元(被戏称为加密界的「黑色星期二」)。这次事件显示出当前市场杠杆之高、传导之迅速:单一宏观事件即可引发去中心化交易所和中心化平台连锁强平,价格瞬间深跌并迅速反弹,充分演绎「高杠杆之水激起滔天巨浪」。正如我们将在后文分析的,这一「10·11 事件」成为 2025 年行业的重要分水岭,使得监管机构和市场参与者重新审视杠杆风险与风控机制。
1. 政治流量与代币化营销:特朗普家族 Meme 币引发合规与利益冲突争议

图源 Bitcoin 2024
2025 年初,美国总统川普及夫人梅拉尼娅高调推出以自己名字命名的 「梗币」($TRUMP 和 $MELANIA)。据报道,$TRUMP 于 1 月 17 日 以每枚 $10 发行,不到两天飙涨至 $75,随后回落至 $30-$40 区间;$MELANIA 币 也在推出后暴涨 70% 后迅速下跌。由于特朗普夫妇透过关联实体持有两种代币 80% 的供应,其身家估值曾瞬间暴增至约 580 亿美元,引发巨大争议。舆论质疑此举是利用职权牟利、存在利益冲突甚至外部势力借机影响美国政治的风险。美国参议员 Elizabeth Warren 等随即致信多部门调查此事,指出总统发行私人代币是「现代总统史上最严重的利益冲突」。尽管白宫方面辩称代币收益将用于竞选资金等,但各界批评声音不断。这一事件标志着加密政治化达到新高度。
2. 交易所安全里程碑:Bybit 遭遇超十亿美元级别黑客事件

图源 Elipitic 官网
2025 年 2 月 21 日,加密交易所 Bybit 被曝遭到黑客组织攻击,损失约 14.4 亿美元等值加密资产。该攻击由朝鲜黑客组织策划实施,手法是利用恶意软件诱使交易所后台误授权巨额提币。这成为迄今金额最大的加密盗窃案,超过 2021 年 Poly Network 事件(6.11 亿美元)两倍有余。更令人警醒的是,黑客迅速将盗取资金通过数千笔跨链交易进行清洗,涉及去中心化交易所和场外暗盘等未受监管环节。美国联邦调查局(FBI)随后正式认定朝鲜对此次攻击负责。此事件促使各国监管进一步关注交易所安全和跨境执法合作,并成为今年打击非法加密活动、加强反洗钱(AML)监管的导火索之一。
3. 美国政策转向:从「国家储备」到养老金可配置,加密政策工具箱扩容

加密政策,图源白宫官网
下半年,美国政府在促进数字资产创新方面继续大踏步前进。其中 8 月 7 日 签署的总统行政令《让 401(k) 投资者更广泛接触另类资产》备受瞩目。该行政令旨在为养老金等退休金计划投资加密等另类资产提供「安全港」:要求劳工部等制定明确指引,降低 401(k) 计划管理人配置经过审慎评估的数字资产时的法律责任。
简单来说,就是允许美国退休养老金在充分披露和风控前提下适度投资合规的加密产品。这被视为打开万亿美元养老金资金进入加密市场的大门。此外,3 月 6 日特朗普总统还发布行政令,宣布建立「战略比特币储备」和「美国数字资产国库」。根据命令,联邦政府将把执法罚没所得的比特币全部存入国家战略储备,长期持有而非拍卖,以此形成国家层面的 BTC 战略储备资产;同时将其他罚没的数字资产集中存放于「数字资产国库」账户,由财政部负责专业管理。行政令明确要求不得随意变现这些储备,加之外部通过预算中性方式增持 BTC 的探索,体现出美国官方积极拥抱数字黄金和各类通证资产的姿态。
这两项政策,一个释放了合规长线资金的入市潜力,另一个表明国家意志对数字资产的认可和储备需求,被行业视为美国「国家队」入场的信号。它们叠加《GENIUS 法案》,共同传递出强烈信息:美国试图将链上美元和数字资产融入其金融体系核心,巩固美元霸权的同时赢得下一代金融基础设施的主动权。
4. 监管风向再校准:币安诉讼撤回与 CZ 特赦释放的信号

图源 Source photograph by David Ryder / Bloomberg / Getty
2025 年上半年,美国加密监管画风突变:5 月 30 日 SEC 突然撤销了对币安及其创始人赵长鹏(CZ)的民事诉讼,并以「政策裁量」为由将案件「有偏见地」撤回,不再追究。SEC 新任主席 Paul Atkins 发表声明,强调「创新不能在执法监管下茁壮成长」,透露出新一届政府希望以明确规则取代针对加密行业的诉讼打压。更具象征意义的是,10 月 23 日特朗普总统在接受采访时证实,已正式签署对 CZ 的总统特赦令,赦免其此前因违反美国反洗钱法而认罪的罪名。CZ 于 2024 年初被判 4 个月监禁并缴纳 43 亿 美元罚金,早在 2024 年 9 月已服刑完毕。此次特赦更多是象征意义,为加密产业重新进入美国金融行业释放宽松信号。币安随后宣布将积极寻求美国合规运营牌照。这一系列举措标志着美国监管环境的急剧转向:从此前的高压诉讼转为拥抱行业合作。我们看到,美国 SEC 在今年还撤回或中止了对 Coinbase 等多起加密执法行动。可以说,特朗普执政后的美国监管基调由「打击」变为「规范 + 支持」,为全球其他司法管辖区释放了重要信号
5. 稳定币进入资本市场:Circle IPO 点燃「合规稳定币」估值锚

Circle 上市当日,图源 Reuters
「稳定币第一股」Circle 上市 – 稳定币发行巨头 Circle 于 6 月 5 日在纽约证交所完成 IPO,股票代码 CRCL,成为全球首家以稳定币业务为核心的上市公司。此次 IPO 发行价为每股 $31,上市首日股价即大涨 123%,随后在两周内随着利好政策持续发酵,一度冲高至 $238。截至 6 月下旬,Circle 股价较发行价上涨约 245%,公司市值较首日收盘增加了近 400 亿美元。这一疯狂走势背后,有两大直接催化:其一是美国参议院 6 月 17 日通过《GENIUS 法案》,为稳定币提供明确监管框架,极大提振市场对 Circle 等合规稳定币发行商的信心;其二,多家华尔街投行和资管机构给予 Circle「买入」评级,认为在合规护航和企业级需求增长下,Circle 未来几年有望主导全球稳定币市场。值得关注的是,Circle 上市也带动 USDC 市值止跌回升:年中 USDC 流通供应重新逼近 400 亿美元关口,显示投资者对其监管前景的信心恢复。在 Circle 上市和稳定币立法双重利好推动下,稳定币赛道成为 2025 年少数实现规模大幅增长的领域之一。可以说,Circle 上市是加密行业与传统资本市场深度融合的里程碑事件,不仅为业内公司树立估值参照,也使稳定币这一「数字美元」概念真正走进主流投资者视野。
6. 联邦框架落地:GENIUS Act 将稳定币纳入制度化监管与披露体系

天才法案,图源白宫官网
《GENIUS Act》签署生效 – 7 月 18 日,《指导与建立美国稳定币国家创新法案(GENIUS Act)》由特朗普总统正式签署成为法律。这是美国首部联邦层面的稳定币监管法案,被誉为数字资产监管史上的里程碑。法案针对支付型稳定币建立了全面的牌照和监管框架:要求发行人 100% 以高流动性资产(美元现金或短期美债)作为储备,按月公开披露储备构成;稳定币发行须取得联邦许可,接受财政部、联储等监管机构监督;稳定币发行和流通需符合反洗钱(AML)和制裁合规要求,发行人被明确纳入《银行保密法》监管范围;在发行人破产情况下,持币人的清偿权优先于其他债权人,以保障消费者。
GENIUS 法案的意义不仅在于保护投资者,更将稳定币纳入国家金融基建:法案要求稳定币储备主要投资美债,实际上相当于每一枚稳定币都成为美国国债的法定购买力。此法案将使每枚数字美元成为「美国主权债务的合法购买」,为美国吸引巨额投资并巩固美元全球储备货币地位。法案还要求稳定币发行人具备技术能力在法律需要时冻结、赎回甚至销毁代币,以配合执法。
可以说,GENIUS 法案的通过被视为美国拥抱数字资产的里程碑:它不仅提供了稳定币监管的「美国方案」,也带动全球主要经济体加速出台相关规则。正如白宫新闻稿所言,此举旨在「让每个数字资产创新都在美国发生」,预示着美国意图在全球稳定币竞争中抢占制高点。
7. 新热点三线并进:链上衍生品提速、股票代币化升温、预测市场破圈

预测市场 Kalshi 创始人团队,图源 Forbes 官网
2025 年出现了数个备受瞩目的创新赛道,实现用户和资金的快速增长。首先,链上衍生品迎来突破年:除前文提及的 Hyperliquid 等新平台,使得去中心化永续合约交易量激增外,去中心化期权、利率衍生等也有新产品推出,数据端,DeFi 衍生品总锁仓量(TVL)在年内翻倍至约 120 亿美元。同时美股等传统资产代币化掀起高潮:多家初创公司和平台推出知名美股、ETF 的链上交易版本。例如,基于 Solana 的 xStocks 项目在一年内吸引了累计 1.85 亿 美元的美股代币流通市值,标志主流股票开始通过公链通证形式进行交易。
一些预 IPO 独角兽公司的股权代币也开始在合规私有链上发行试点。甚至像扎克伯格旗下 Meta 等科技巨头也被传出研究发行自身股票的链上版本,以实现 7x24 小时跨境交易。在关键基础设施方面,Visa、Stripe 等支付巨头也投入这一领域,与 Solana、Stellar 等区块链合作开发支持证券型代币结算的方案。
第三,预测市场(Prediction Market)在 2025 年爆发式走红:随着美国商品期货委员会(CFTC)在 11 月批准 Polymarket 重新向美国用户提供服务,各大科技和金融平台纷纷布局这一新兴领域。Robinhood、Coinbase 等主流交易应用增加了预测市场功能,DraftKings 等体育博彩公司也试水事件合约。甚至雅虎财经宣布将上线预测市场专区,Google 亦将整合 Kalshi 和 Polymarket 的数据提供查询。
市场预期预测市场有望像当年网上体育博彩一样迎来「淘金热」,数十个平台争夺用户的局面或在 2026 年 出现。不过监管对此保持警惕——今年已有 8 个州向提供体育类预测合约的平台发出禁令函,认为其未经许可开展博彩业务;马萨诸塞、新泽西等州还对 Kalshi 等提起诉讼,要求停止在当地提供服务。尽管 CFTC 未禁止相关全国性交易(认定属于事件合约而非非法博彩),但各州监管博弈仍在进行。
我们观察到,预测市场正处于合法化边缘:如何识别和防范内幕交易、操纵事件结果等问题备受关注。可以预见,后续监管层可能要求对预测市场事件相关参与者的利益关联进行审查,防止出现「自己押注自己事件」的道德风险。一旦管理得当,预测市场有潜力成为新型信息预测工具和另类投资品类;反之,若任其野蛮生长也可能引发新的金融乱象。
8. 杠杆出清极端测试:10·11 单日极端爆仓与流动性瞬时坍塌

图片十:市场跌幅示意,图源 OSL Research
10 月 10 日,美国总统突然宣布准备对所有中国进口商品加征 100% 关税,引发全球市场剧烈震荡。加密市场在高杠杆和脆弱情绪作用下发生闪电崩盘:比特币数小时内跌逾 30%,全网爆仓规模在 24 小时内达到创纪录的 190 亿美元 ,连锁强平引发流动性瞬间干涸。由于美联储宽松预期尚在,当时比特币价格虽守住 11 万美元一线,但市场信心受到重挫。业内将此次闪崩比作 2020 年 3 月 的全球股灾,认为其凸显了加密市场对于宏观政策高度敏感且传导机制缺乏缓冲。尽管后续机构逢低买入使市场逐步修复,但 10·11 事件成为风险提示:表明加密市场已深度融入全球宏观叙事,单日巨幅波动可能不再是「小概率」,风险管理必须同步升级。
9. 「币股联动」交易范式:加密财库叙事扩散与估值溢价循环

微策略创始人 Michael J. Saylor,图源 The Block
今年市场兴起了一股「币股联动」投机热潮,不少投资者追捧持有大量加密资产的上市公司股票,被称为「加密财库股」。MicroStrategy(已更名为 Strategy Inc.)作为持币最多的上市公司,备受关注:截至年底该公司共持有约 671,268 枚比特币,占比约 3.2% 比特币总供应量。此外包括 Marathon、特斯拉等在内的一批企业也持有可观的比特币,使得上市公司合计持币量达到约 1,087,857 枚。随着今年比特币价格一度冲高,这些公司的股价也同步大涨,一些投资者将其视作另类的「比特币 ETF」。
加密资产巨额纳入公司资产负债表,可能埋下系统性风险。MicroStrategy 被视为「下一只黑天鹅」的声音在下半年出现。
10. 全球稳定币监管路径清晰化:框架成型到细则化落地

图源:European Central Bank
2025 年,稳定币在更多司法辖区被放到「货币与支付」层面讨论,监管关切逐步收敛到几项共通问题:其一,稳定币不具法定偿付地位,公众在使用层面容易产生「等同法币」的误解,消费者保护与风险提示需要制度化;其二,稳定币一旦在支付与储值场景形成规模,会触及货币主权与铸币权的边界,进而影响本币的政策传导、金融机构负债结构与支付体系稳定;其三,跨境流转效率提升的同时,身份识别、反洗钱与制裁合规的穿透要求更难在全链条保持一致,监管自然更强调「可核验的储备、清晰的赎回安排、可追责的中介责任。
在美国,2025 年的立法进展使支付型稳定币的监管框架更具可预期性,市场对发行主体、储备资产、信息披露与合规义务的理解更统一。欧盟侧的思路与上述考量高度一致,重点落在金融稳定与消费者保护:通过更细的授权、披露和运营约束,降低稳定币对支付体系与货币政策的潜在外溢影响,并强化对系统重要性风险的前置管理。
与此同时,部分市场在 2025 年对稳定币相关风险提示与执法明显加强,强调其在跨境资金流动、洗钱与诈骗等链路上的被滥用可能性,并对」机构背书式推广「保持更谨慎态度。中国央行在这一阶段也延续了更严格的风险管理口径,对稳定币的法偿性问题、合规穿透难点与潜在金融安全风险保持高敏感度,并通过监管协调与执法行动持续压降相关灰色活动空间。
总体而言,2025 年的关键变化在于:稳定币监管从宏观态度逐步转向可执行规则,各地细则差异开始决定实际可运营空间。对行业而言,跨区域经营的核心难点更多落在运营细节:储备与披露机制能否长期稳定、赎回链路能否经受压力测试、合规流程能否形成可审计闭环。
回顾 2025 年,最直观的一条线,是全球货币政策的方向统一了。主流央行从 2022–2023 的压通胀切换到 2025 的保增长、保金融条件,而且幅度不小。路透统计口径下,全球主要央行在 2025 年合计降息 32 次、累计 850bp,是十余年来最密集的一轮宽松;日本是少数例外,仍在加息轨道上完成退出超宽松的补课。

2025 传统宏观」度仪表盘,OSL 研究院自制。
本年度,美国采取的主要是先稳住、后下调的节奏:联邦基金利率在上半年保持不动,进入下半年才连续下调,把政策利率区间带到 3.75%(12 月议息)。同时,通胀没有回到令人放心的丝滑下行,更多是一种黏性下的缓慢回落——11 月 CPI 同比 2.7% 的读数,足以让市场相信降息方向没错,但也不足以让利率预期彻底单边化。宏观叙事里还有两个背景音在 2025 年越往后越明显:其一是贸易与地缘摩擦把企业与居民的情绪压得更低,美国消费者信心在年末再次走弱,关税与生活成本被频繁提及;其二是贵金属把去美元化、避险、降息预期这组情绪写在价格里:黄金年内涨幅超过 70%,并在 12 月刷新历史高位,白银与铂金同样出现极端强势的年度行情。
对 Web3 行业而言,这组宏观组合的含义并不浪漫:流动性边际改善给了风险资产喘息空间,但通胀黏性、关税不确定 、避险资产狂飙又把资金偏好拉回到更硬、更成熟的资产上。于是 2025 年的加密市场很难再靠单一叙事把所有资产一起抬起来,结构性分化成为常态。
全球宏观有自己的大气候,Web3 有自己的小气候。
Web3 有自己的金融条件。它不完全等价于联邦基金利率,更像三股力量叠在一起——链上美元有多少、能不能顺畅流动;机构资金从哪里进、又以什么速度离开;杠杆与信用是不是在扩张。这三件事,决定了 2025 年行情为什么经常呈现有潮汐、少持续的形态。

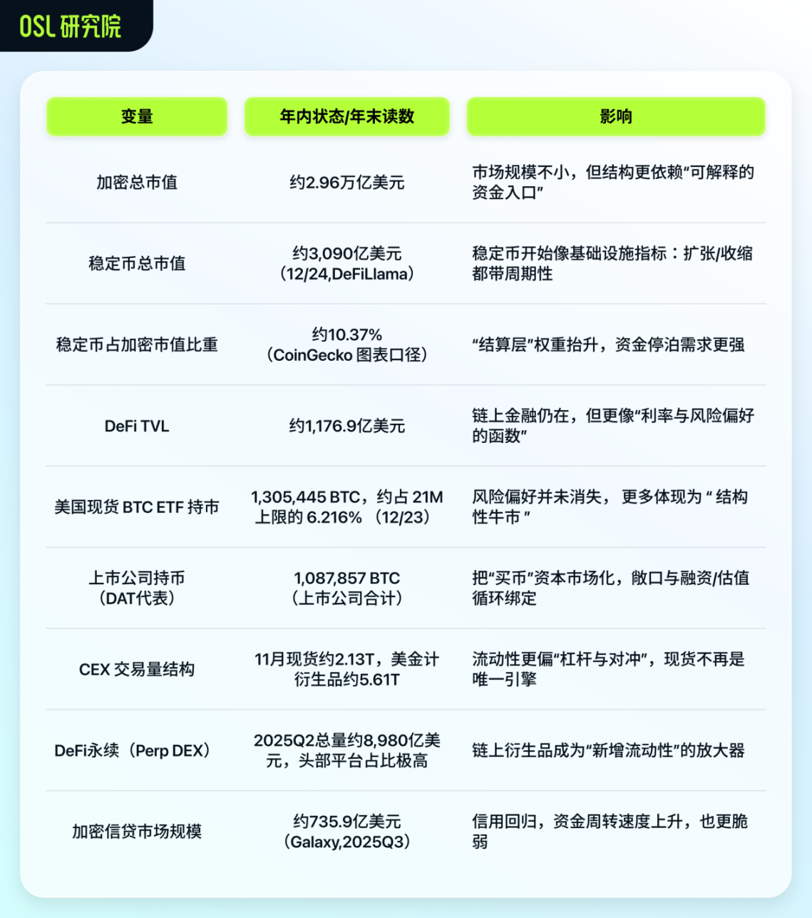
2025 Web3 宏观年度仪表盘(截至 2025/12/24)OSL 研究院自制
我们认为,在 2025 年度的行业主要宏观层面的流动性贡献,主要来自于三种形式:1. 稳定币、2. ETF 与 DAT、3. 衍生与信用(DeFi)
1. 稳定币:从交易所计价工具,变成可以被立法定义的支付结算资产。
2025 年 7 月 18 日,美国总统签署 GENIUS Act 成为法律,为稳定币建立联邦监管框架,要求稳定币以现金与短期国债等高流动性资产支持,并对储备构成进行月度披露。它的象征意义很强:稳定币第一次以可监管的支付工具被纳入国家金融治理语言体系,而不仅仅是市场自发形成的行业惯例。制度化带来的变化,会反映到供给曲线上。到 12 月 24 日,DeFiLlama 口径下稳定币总市值约 3,101 亿美元。这个数字的关键并非大小本身,而是它越来越像一条金融基础设施指标:宏观顺风时,它扩张得更快;宏观逆风或监管收紧时,它的增速放缓甚至局部回撤——稳定币开始呈现出一种影子美元结算层的周期性。
美国财政部绕过美联储,对美国货币体系进行了结构性改革,天才法案的精妙设计使得每一枚数字美元都变成了美国主权债务的法定购买。美国财政部长斯科特贝特森的公开预测:2030 年稳定币市场市值将从目前的 3000 亿增长至 2 万亿到 3 万亿。不再是一个口号,而是目标。这并非传统意义的量化宽松,这是私有化的量化宽松。
2. ETF 与 DAT:把加密 Beta 从交易所搬进主流资金的风控框架。
主权债务再融资压力将更长期的货币贬值预期扩散;而 2025 年市场真正变得不一样的地方,在于这套预期开始被两条管道持续吸收:ETF 把敞口标准化,DAT 把敞口资本市场化。
前者用 6.2% 的供给占用把资金搬进了可配置资产的框架里——截至 12/23,美国现货 BTC ETF 合计持有 1,305,445 BTC,资金端也形成了可被日度追踪的净流入 / 净流出节奏(累计净流入约 570.58 亿美元;而在节前,ETF 也会像传统资产一样出现再平衡式的出清,12/23 单日合计约 -1.886 亿美元)。
更重要的是,这种标准化让比特币开始更像一类可被纳入风险预算的宏观资产:传统资金不需要穿过交易所开户、托管与合规摩擦层,就能把配置动作写进组合管理系统里,于是价格行为也更接近传统风险资产的脾气——进出更快、节奏更碎、波动更像被风控与仓位调整挤出来的,而不是纯粹情绪推出来的。
与此同时,DAT 把同样的敞口搬进股市语言:上市公司合计持有 1,087,857 BTC,其中 Strategy 671,268 BTC 的高度集中,意味着这条路径更依赖少数头部主体的融资能力与估值溢价循环,也更容易把加密波动写进股价与资本结构里。
这种资本市场化的副作用也更早显形:它不仅受加密价格影响,还受指数规则、会计口径与监管态度影响。比如 2025 年 12 月 19 MSCI 就是否应将数字资产持有占比过高的公司剔除指数征求意见,讨论本身已经足够提示——当敞口被放在主流股市框架里,它的扩张上限不再只由风险偏好决定,也由规则系统决定。
3. 衍生品与信用:把水位变成浪高的杠杆系统
稳定币决定了链上流动性水位的高低,杠杆和信用则放大了市场波动的浪高。
2025 年,链上杠杆体系经历了先扩张、后出清的典型周期。上半年,随着现货市场回暖和 ETF 预期,投资者风险胃口上升,去中心化借贷平台和合成资产协议上的杠杆头寸显著增加。不少 DeFi 借贷平台稳定币贷款规模比年初翻了一番,利率也一度降至接近零利差水平,显示资金非常充裕。然而 10·11 闪崩暴露出杠杆体系的脆弱:在外部冲击下,大量保证金链上瞬间不足,引发连环清算。这不仅造成价格暴跌,更导致一系列信用事件,例如部分链上贷款清算人资金告罄、预言机报价异常等小范围混乱。所幸主流 DeFi 协议经受住了考验,没有发生系统性崩溃,但整个杠杆利用率大幅下降。
我们观察到,10 月之后链上未平仓合约和借贷规模较峰值下降约 30%,表明市场杠杆经历了一次痛苦的去杠杆过程。随后两个月,杠杆水平在低位企稳,投资者重新回到更谨慎的状态。在信用方面,今年 DeFi 也出现一些新尝试,例如引入链上信用评分、允许部分白名单机构获得无抵押贷款等。然而规模仍小,更多是概念验证。主流的杠杆来源仍是超额抵押借贷和永续合约。值得一提的是,宏观利率环境反转对链上信用形成了一定支撑:美联储降息周期启动后,传统货币市场利率下降,链上美元(稳定币)利率相对变得有吸引力。不少机构开始考虑通过 DeFi 赚取稳定币利息或套利,有助于底部支撑链上信用活动。这也是今年下半年一些头部借贷协议的利用率在经历清算后仍能回升的原因之一。
总体而言,2025 年的教训是:链上杠杆如双刃剑,在放大行情的同时也放大风险。如何建立更稳健的去杠杆机制、提高链上信用的抗冲击力,将是下半场必须解决的问题。经历今年的大浪淘沙,市场各方对于杠杆的运用将更趋理性——监管也势必会更加关注这一领域,以防范系统性风险的积聚。
链上衍生品创新 – 今年链上衍生品市场迎来蓬勃发展,多项技术与模式创新令这一领域成为焦点。
首先,去中心化永续合约平台百花齐放:除了老牌的 dYdX、GMX 外,Hyperliquid 等新星异军突起,通过自建高性能链和流动性激励,实现了媲美中心化交易所的交易深度和撮合速度。Hyperliquid 全年成交量高达 2.7 万亿美元。与此同时,链上期权市场也取得突破——去中心化期权协议如 Dopex、Lyra 等推出更高效的 AMM 做市模型,期权交易量和持仓兴趣在年中创下新高。更值得一提的是链上利率衍生品开始出现:一些协议提供固定利率 / 浮动利率交换(类似传统利率掉期),满足 DeFi 用户利率风险管理需求。这些创新丰富了链上风险管理工具箱,使得去中心化金融逐渐拥有了传统金融衍生品的一些功能。衍生品创新的亮点还在于更友好的用户体验和更强的合规性探索。例如,多个永续合约 DEX 开始实施身份验证和地理屏蔽,以满足监管要求;一些项目则引入链上保险池,为高杠杆交易提供清算保障。总体来看,链上衍生品已从 2020-2021 年的萌芽探索,成长为 2025 年资金和人才投入最密集的赛道之一。这为下半场吸引专业交易者乃至传统对冲基金进场奠定了基础,也树立了去中心化交易不输中心化平台的新标杆。
现实资产代币化(RWA) – 2025 年被业界称为 RWA 元年。现实世界资产上链在今年取得重大进展,从概念走向落地应用,吸引了机构和监管的高度关注。首先是公募市场资产的代币化起飞:欧洲、亚洲多家金融机构尝试将股票、债券通过区块链技术进行交易。如瑞士的一家数字交易所成功发行了代币化债券,美国纳斯达克私募市场与协议合作尝试将未上市公司股权进行链上登记和交易。特别值得关注的是美股代币化:今年有几个项目通过合规沙盒,发行了苹果、特斯拉等标的的链上代币版股票。
其中规模最大的是 xStocks 在 Solana 上发行的一揽子美股代币,总市值达 1.85 亿美元,机构投资者可通过 KYC 钱包买入这些代币代表的经济权益。虽然目前仍受地域和额度限制,但首次实现了美国股票 7×24 小时跨境可交易,意义非凡。同时,基金份额代币化也取得进展:BlackRock 旗下通过合作伙伴 Ondo Finance 在 XRP Ledger 上发行了 Tokenized 美债基金份额,为机构投资者提供链上持有短期美债的渠道。Franklin Templeton 的货币市场基金亦通过 Stellar 网络发行代币供链上认购,其规模已超过 3 亿美元。
私募市场资产方面,今年有几宗标志性案例:比如亚洲某房地产项目通过发行房地产收益代币(RTP)融资 1 亿美元,投资者可按持币获得租金收益和房产增值权;法国一家艺术品交易所将名画作品的所有权拆分为 NFT 售出,实现艺术品份额化。各国监管对 RWA 总体持开放态度,纷纷出台指南确保这类业务在证券法或金融监管框架下进行。可以预见,RWA 将引领下一轮机构流动性热潮。摩根士丹利等机构预测,到 2030 年全球资产代币化规模可达 16 万亿美元,约占全球 GDP 的 10%。今年的实践已经验证了代币化的效率提升和成本降低优势:一笔贷款的代币化清算将结算时间从 5 天缩短到 5 小时。RWA 的爆发不仅为区块链找到了真实世界的锚,也为传统金融打开了降本增效的新路径。
预测市场与全民造势 – 今年预测市场飞入了寻常百姓家,成为区块链应用出圈的新场景。
美国 CFTC 对 Kalshi、Polymarket 等持较开放态度,在严格限额和审查机制下允许其运营特定事件合约。这直接引爆了市场热情:不仅 Crypto 圈用户涌入,普通体育迷、政治爱好者也通过各种平台参与事件竞猜。全年预测市场累积交易额保守估计已超过 20 亿美元,较 2024 年增长数倍。热门市场包括美联储利率决策、美国大选各州胜负、NFL 比赛胜负、甚至好莱坞票房等,可谓包罗万象。Yahoo 等主流门户提供预测行情查询,社交媒体上许多事件话题贴出了预测市场概率作为参考。一时间,预测市场被誉为比民调更准的民意温度计,甚至学术界也开始研究从预测市场提取大众预期。然而,爆火背后问题亦显:例如有人质疑预测市场可能被拥有内幕消息者利用,从而损害市场公平;又如体育预测市场被赌博化的风险,在美国多个州引发法律挑战。今年一些州监管者强调,即便联邦许可,这类平台也必须取得州博彩牌照,Kalshi 已为此陷入多地诉讼。
我们预计,明年围绕预测市场合法性的博弈将持续,甚至不排除最终上诉至最高法院以厘清联邦与州监管权责。尽管存在争议,预测市场作为群体智慧的新工具已崭露头角:如果监管善加引导,建立起透明的参与者限制和信息披露制度(如要求公职人员不得参与有关自身的预测交易等),那么预测市场有望在商业预测、公共政策等领域发挥积极作用;反之,若放任不管,其也可能沦为赌博或操纵温床。2025 年的火爆只是序曲,2026 年预测市场能否步入合规正轨,将决定这一创新是昙花一现还是真正站稳脚跟。
通过以上回顾,我们建立了对 Web3 下半场发展的分析框架:以链上美元供应为基础,以合规资金入场为驱动,以杠杆信用膨胀为放大器,共同塑造行业景气周期和风险轮廓。
具体而言,我们将重点监测以下指标和信号:
稳定币市值规模和增速是衡量链上流动性的先行指标。今年稳定币供给与市场行情出现一定脱钩,甚至呈现独立上升趋势。这表明稳定币已成为数字经济中的影子美元,其供需受宏观金融条件和应用需求双重驱动。我们的框架将稳定币增量视作下半场行情的燃料:只要合规稳定币持续扩张,链上生态就有充足弹药。相反,如果监管限制或避险情绪导致稳定币收缩,将明显压制链上活动。因此,稳定币监管动向(如主要经济体立法、各国央行态度)和市场渗透度(企业采用、跨境使用案例)是我们框架中的首要关注点。2025 年的经验已证明,稳定币供给的周期性与宏观环境紧密相关。我们预计这一相关性在下半场会更强,同时各国可能出台如限制银行持有美元稳定币资产比例等举措来维护本币地位。这些都将纳入我们的框架考量。
机构资本进入 Web3 的路径主要有 ETF、托管产品、合规代币发行和产业战略投资等。我们将通过监测 ETF 资金流向、上市公司持币变化、银行参与度等,追踪主流资金的行为模式。
今年一个显著特征是,机构资金在美国政策明朗后大量涌入 ETF,推动比特币 ETF 持仓突破 130 万枚 BTC;但另一方面,诸如 MicroStrategy 这类财务杠杆型持币公司受到市场质疑,部分传统共同基金开始剔除相关敞口。这提示我们,机构资金更青睐标准化、可控的加密敞口,而非公司层面的激进配置。
我们的框架据此调整:将 ETF 等表外敞口作为正面量能,看其能否持续吸纳现货筹码、降低市场波动率;而将类似 DAT 的表内敞口作为风险因子,警惕其过度集中可能带来的踩踏。值得庆幸的是,2025 年末国际监管态度出现积极转变。例如全球银行业监管的巴塞尔委员会已在 11 月宣布将重新评估针对银行加密资产风险权重的提案,有望放松原本过严的资本要求。这意味着未来几年银行等金融机构可能更愿意介入数字资产市场。我们框架预计 2026 年将出现更多传统机构入场,包括资产管理公司推出链上产品、商业银行提供稳定币服务等。相应地,我们也关注这些资金的潜在撤出风险:比如宏观环境逆转或监管变调是否会导致 ETF 资金外流、银行抽贷等,从而对市场产生冲击。
杠杆率往往决定了市场波动幅度,也是牛熊转换的催化剂。我们的框架将 链上未平仓合约总量、DeFi 借贷杠杆倍数、清算量等指标纳入考察。
今年的 10·11 事件淋漓尽致地体现了高杠杆风险。因此我们将在后续密切监测杠杆的再膨胀苗头,例如永续合约持仓和资金费率持续偏多、稳定币借贷利率异常走低等信号。一旦发现杠杆利用率逼近历史峰值,我们的框架将发出风险预警。此外,信用扩张方面,如果出现新的无抵押借贷或链上信用网络快速增长,我们也将评估其带来的系统性影响。目前链上信用尚处早期,其变化更多受单点事件影响。但下半场如果金融机构开始参与 DeFi 放贷或发行链上信用票据,可能加速这一进程。我们的框架假定,在没有中央银行充当最后贷款人的情况下,链上信用周期将更短更剧烈,因此需要更高频的数据和更及时的风控应对。
总体而言,我们把杠杆信用看作行情放大器:顺风时推波助澜,逆风时火上浇油。2025 年的剧烈震荡已验证了这一点,2026 年我们预计监管层和市场都会更加重视平滑杠杆波动,比如引入链上熔断、升级预言机和清算机制等。我们将跟踪这些进展,并将其纳入对未来行情质量的判断中。
通过上述框架,我们将更有系统地解读 Web3 下半场的发展脉络。在此基础上,我们对 2026 年做出五大预测,并讨论其对行业的影响和潜在风险信号。

预测一 :比特币维持 $75,000-$140,000 区间震荡,进入成熟金融资产序列。
我们判断 2026 年 比特币难以再现过去周期中数倍起落的狂飙或崩盘,其价格将主要在机构定价锚定的区间内波动,表现更类似黄金等成熟资产。这一方面由于广泛的机构参与降低了波动率:2025 年比特币年化波动率已降至 23%,与标普 500 指数相当。随着 BlackRock 等巨头的 ETF 产品吸纳大量资金,比特币估值将受到理性钱的约束。
BlackRock 的比特币信托 IBIT 自推出以来累计吸引 625 亿美元资金,但 2025 全年比特币价格仅微涨,10 月创高后回落,ETF 资金反而趁低持续流入。这表明比特币正在进入高位震荡、重心渐升的慢牛格局,剧烈泡沫和破灭的概率降低。另一方面,比特币与宏观资产相关性增强,其作为数字黄金和风险资产的双重属性获得更多投资者认可。美联储降息周期下,黄金和比特币均受到追捧,但比特币上涨更克制,而在避险情绪主导时比特币下跌也更有限。这些迹象显示,比特币正在脱离独立投机品标签,成为全球资产配置中的一环。我们预计 2026 年比特币大部分时间将在一个相对宽幅的区间内波动($75,000-$140,000),短期突破需有基本面或政策重大驱动。这实际上标志着比特币的完全成熟:像其他主要资产一样,进入机构化交易时代。市场各方将更关注其长期价值定位(如对冲通胀、数字黄金地位)而非暴涨暴跌。
值得注意的是,比特币成熟不代表没有机会,而是意味着收益风险比更稳定。它可能不再是 10 倍神话的来源,但会成为跨周期稳定增值的配置资产。从行业发展看,这有助于营造一个更稳定的市场环境,吸引更加保守的长期资金入场,也降低了过往周期性泡沫破灭对行业造成的负面冲击。
预测二:传统金融资产代币化将明显提速,并成为机构增量流动性的关键主线。
我们坚信资产代币化(Tokenization)将在 2026 年成为最炙手可热的主题之一,并吸引大量机构资金和基础设施投入。
经过 2025 年的验证试点,许多传统金融资产上链的技术、法律障碍已经大为减少。随着各国监管逐步明确代币化证券的法律地位(如欧盟 MiCA 扩展到证券型代币,香港、新加坡推出针对代币化债券 / 基金的指南),2026 年将看到更多实质性产品上线。
我们预测几个优先突破领域:
政府债券和央行票据的代币化——由于此类资产信用高、流动性好,且监管易于批准,很可能率先由国家或大型金融机构发行。例如,不排除美国财政部尝试发行区块链国债,或欧洲投资银行增发基于以太坊的数字债券。一旦此举成行,将极大推动银行、基金通过链上通道直接配置债券资产,提升效率。
股票代币化方面,我们预计大型跨国公司或交易所将推出受监管的股权代币市场。纳斯达克等机构已有相关计划,2026 年可能落地一个受 SEC 监管的数字证券交易平台,支持合格投资者 7×24 小时交易部分精选上市公司股票和 ETF 的通证。
非上市股权和基金份额代币化也将兴起:诸如黑石、KKR 这类私募巨头可能发行自己的旗舰私募基金的代币份额,以拓宽资金来源和提高流动性。再者,实物资产如房地产、商品也会跟上:迪拜、新加坡等地或出现官方支持的不动产代币交易所,投资者可以按平方英尺购买物业 NFT 获得租金收益。
这股浪潮的本质是:把传统金融 10 万亿美元级的流动性引入链上生态,不仅将为加密行业注入巨大增量资金,也倒逼链上基础设施在性能、合规、用户体验上全面升级。
考虑到各国金融机构和监管机构对代币化的重视(世界经济论坛估计 2030 年 10% 的全球 GDP 将被存储在区块链上,我们有理由相信 2026 年将是这一趋势的拐点之年。届时可能出现的标志性事件包括:首个由华尔街大型银行牵头的跨境代币化证券结算网络上线;全球前十大资产管理公司半数以上推出数字资产策略或产品线等。机构流动性热潮将随之而来——类似 90 年代互联网泡沫早期,大量风险投资和传统资本将涌入与代币化相关的创业公司和项目。
毫无疑问,这对整个 Web3 行业是巨大利好:它真正把区块链带入主流金融核心,使链上能力不再局限于加密原生资产,而拓展为改造整个金融市场的工具。当然,我们也要保持理性:任何热潮都伴随风险,代币化资产的定价和二级流动性是否健康,将决定这波浪潮能否行稳致远。
预测三:各国将规模化采用稳定币支付,场景扩展将集中在跨境支付、电商结算与游戏生态等真实消费领域。
我们判断,2026 年 稳定币支付会在更多国家进入规模化采用期,增量场景将集中在几条」高频、跨境、可量化降本的链路:跨境 B2B 结算与供应链付款(缩短回款周期、降低中间行与多层通道成本)、平台型商户收款与电商结算(出海电商、旅行消费等多币种收单与商户结算)、以及游戏生态的高频小额支付与分润结算(充值、订阅、道具交易、内容与广告分成等即时结算需求)。
推动力来自支付网络与企业资金管理产品的同步接入,让稳定币从可用走向可规模化运营。Visa 已在 2025 年 12 月宣布在美国推出稳定币结算,并披露截至 2025 年 11 月 30 日其月度稳定币结算量已达到 35 亿美元年化运行水平。 Stripe 则推出覆盖 101 个国家与地区的 Stablecoin Financial Accounts,使企业在同一后台完成稳定币与传统金融轨道的收付、资金归集与现金管理。
更早放量的国家会呈现两类路径:需求驱动型与金融中心型。需求驱动市场以拉美为代表。巴西央行行长在 BIS 活动上指出,巴西加密流量中约 90% 与稳定币相关,主要用于海外购物与支付。 监管侧也在把稳定币相关交易逐步按外汇业务口径纳入框架,并计划自 2026 年 2 月起将稳定币相关操作以外汇交易属性进行更严格的归类与报告安排。
金融中心型市场更强调护栏内扩张。新加坡 MAS 已落地单一货币稳定币监管框架;香港自 2025 年 8 月 1 日起实施稳定币发行监管制度并要求相关活动持牌;阿联酋央行已发布 Payment Token Services Regulation(PTSR),以牌照与规则体系规范支付代币服务。
如果 2026 年主流收单网络持续披露稳定币结算规模上行、更多商户网络开放稳定币收款,同时企业侧现金管理与合规模块继续产品化下沉,那么采用扩张的节奏大概率会进一步加快,并更快从跨境与平台场景外溢到更广泛的消费支付链路。
预测四:预测市场将形成可引用的事件风险定价基准,并进入机构化交易与专业做市驱动阶段。
我们判断 2026 年预测市场会继续扩张,并逐步成为可被机构引用的事件风险定价层。它的价值在于把宏观数据、政策落地、监管进程等离散冲击压缩成可交易的概率曲线,使风险从叙事讨论进入可量化、可对冲的框架。KalshiData 的 2025 年终数据已经提供了足够清晰的基数:全年名义交易量 $23.8B,12 月月度峰值 $6.38B,同比 +1,108%。 同期开放持仓月末约 $370M,资金沉淀抬升,市场开始呈现持仓驱动的特征。
2026 年机构化程度的判断可以落在两个可观察信号上:开放持仓是否沿着更高的平台稳定运行、清算通道是否持续扩大覆盖。
前者决定对冲资金池的厚度,后者决定传统资金进入的摩擦系数。若开放持仓从数亿美元上行至十亿美元级别,并在通胀数据、利率决议、监管节点等事件前后形成更规律的持仓变化,预测市场的概率曲线会更接近一个标准化基准。机构采用就会从参与走向依赖。
预测五: 加密财库模式退潮,MicroStrategy 将面临 12-24 个月的关键考验期。
我们预计随着合规投资渠道兴起和数字资产波动趋缓,通过上市公司持币来放大加密收益的财库模式将逐步退场。MicroStrategy(Strategy Inc.)等极端持币公司面临严峻考验:若比特币价格无法持续大幅攀升,它们沉重的债务负担和利息支出将难以为继。具体而言,Strategy 公司当前背负约 82 亿美元债务及优先股,每年需支付约 7.79 亿美元利息和股息;其持有比特币的平均成本约 $74,972。按年底比特币约 $90,000 计算,公司账面浮盈不到 20%,而其股价较年内高点已腰斩,市值仅相当于持币净资产的~75%。投资者显著折价,反映对公司可能被迫大量增发股票或抛售比特币的担忧。
未来 12-24 个月我们视其为财库公司的关键考验期。其他模仿 Strategy 大量持币的小市值公司亦可能因估值溢价消失而淡出市场。更广泛地,机构投资者将偏好经 ETF 或受监管基金获得加密敞口,而非买入类似 Strategy 这种高杠杆影子 ETF 股票。今年 MSCI 已讨论剔除数字资产持有占比过高的公司,说明主流市场正纠偏此类风险。
我们预测 2026 年 MicroStrategy 等公司会逐渐被边缘化,这将是行业告别非常规财技炒作、迈向透明纯粹投资时代的重要信号。
上述展望若成真,将对 Web3 行业全体参与者带来深远影响。我们认为主要体现在以下方面:
经过 2025 年的洗礼,行业已经明白游击队时代正在结束,正规军时代到来。
交易所、钱包、借贷平台等各类加密企业都必须主动适应监管要求,调整业务模式。具体而言,中心化交易所(CEX)将加速向合规运营转型:在灰色地带野蛮生长的行业巨头,要么完成凤凰涅槃取得各主要市场牌照,要么将在竞争中逐渐萎缩出清。
今年美国宽松政策出台后,Coinbase 等合规交易所相对崛起,而某些小型无证交易所已难觅流动性身影。这预示未来 80% 以上交易量将集中于合规持牌平台,剩余无证平台要么转入幕后要么被打击关停。DeFi 领域则会经历从匿名无国界向身份可追溯、规则可监控的转变。监管者已认识到,与其试图取缔去中心化协议,不如将关键环节纳入监管。例如,许多 DeFi 前端开始集成链上身份认证(DID)和制裁名单过滤,这将在 2026 年成为主流标准。
去中心化协议团队需要与审计、合规公司合作,建立实时合规报告和风险控制机制,否则将被主流流动性拒绝往来。强监管的一个积极后果是:守法合规者将享有更大市场空间和信任,非法套利者将无处遁形。例如,通过 Beacon 网络等行业合规联盟,超过 75% 的加密交易量现已纳入实时可疑活动共享机制,未来这一比例会更高。这意味着曾经屡屡得手的黑客、洗钱分子将越来越难逃脱追踪。
对企业而言,投入合规即是投资未来:谁率先达到监管要求并获取牌照,谁就能抢占新用户和机构合作机会;反之,那些幻想游离在法规之外的项目将发现自己被金融主流隔绝。总之,合规已从成本中心变为生存的必要投入,2026 年这一点会更加明确。
随着大机构、大资金持续入场,Web3 行业的边界将日益模糊,与传统金融的融合进入深水区。一方面,金融巨头将带来优质资金和成熟经验:
例如,摩根大通、高盛等可能推出自营的数字资产托管、交易服务,富达、贝莱德等扩大其加密产品线。这种参与会显著提升行业的专业水准,推动基础设施完善,也有助于提高市场稳定性和投资者信心。
但另一方面,传统巨头的进入也意味着竞争格局重塑:他们将争夺交易量、客户和定价权,对原生加密公司造成压力。可以预见的是,收购与整合将在 2026 年加速发生:大型银行或交易所可能收购优质的加密初创企业,以快速切入市场;一些抗风险能力弱的老牌加密企业则会被迫寻求靠拢靠山。例如,不排除 Coinbase 此类公司与传统券商或交易所结盟甚至合并的可能性,以共享用户渠道和合规资源。行业人才流动也将加剧,更多传统金融精英投身加密领域,同时加密原住民加入华尔街机构,形成你中有我、我中有你的局面。
竞争的另一个层面在于技术标准与市场规则之争:大型金融机构倾向于沿用其熟悉的规则体系(例如更严格的投资者适当性、中心化清算机制),而加密业者崇尚去中心化自治和代码即规则。双方需要在磨合中找到平衡。我们认为,2026 年可能诞生一些行业共识标准,如机构版的智能合约模版、数字资产会计准则等,使传统金融更容易参与进来。这过程中,原生加密企业应主动拥抱合作:与其抗拒,不如利用自身技术优势与传统玩家联手开拓市场。例如,Visa 今年与 Circle 等合作推出稳定币结算就是双赢案例。未来银行与 DeFi 协议合作放贷、保险公司与预言机项目合作风险定价等都会出现。
我们预测到 2026 年底,大部分头部 Web3 项目背后都会有传统金融机构的投资或合作影子。这将显著提升整个行业的信誉度和影响力,也意味着行业玩法不再由极客单方面决定,而是融入更广泛的金融生态。
2025 年的经验表明,仅面向加密极客的小圈子产品已无法支撑行业新的增长,服务模式必须升级。
首先是用户体验的提升:大量新进场的是传统机构和普通大众,他们需要的是安全、便捷、直观的产品。例如,机构需要完善的报告和风控接口,大众需要简单的钱包和客服支持。我们预计 2026 年行业会出现更多托管级别的钱包和平台,如带有银行级账户恢复和合规保障的钱包应用,甚至由银行直接提供的数字资产账户服务。这将降低参与门槛,把区块链应用推向终端消费者友好。
其次,收益模式将更丰富稳健。过去行业过于依赖博傻式价格上涨来创造收益,而下半场将见证真实收益业务崛起。例如,稳定币存款 / 货币基金化产品让用户赚取真实利息,今年已有 BlackRock 支持的 USDtb 稳定币年化收益 5% 以上。再如,链上国债、链上贷款等为投资者提供与传统市场相媲美的固定收益。我们预计 2026 年 DeFi 协议的收益率将与传统无风险利率挂钩,衍生品类产品的收益来自真实利差和费收入,而非短期投机。这会吸引更稳健的资金参与,为行业提供压舱石。
再次,风险管理服务需求上升。随着机构进场和更多资产上链,避险对冲、保险保障将成为刚需。传统金融有完善的风险管理工具,Web3 需要对接上这些。我们预计会有更多链上期权、掉期产品供机构对冲币价和利率风险,以及去中心化保险提供针对智能合约漏洞、清算损失的保障。今年一些头部 DeFi 已成立自治风险基金,在极端情况为用户兜底,我们相信这将成行业标配。
最后,教育和研究支持将走向前台。机构和普通用户都需要理解这一新领域,行业有责任提供透明的信息和分析。2026 年也许我们会看到像加密资产投研中心这样的机构由主流金融机构或大学建立,为市场参与者提供评估评级服务。这将促进行业健康发展并增进传统社会对 Web3 的认可。
总之,下半场行业服务模式将从技术驱动转向用户需求驱动,以用户为中心提升产品和服务质量。这既是迎接主流资金的要求,也是行业自我进化的必经之路。
经过多轮牛熊和负面事件冲击,加密行业信誉曾一度跌入谷底。但 2025 年的积极变化(如更严监管、主流机构背书)正在帮助修复信任。2026 年我们预计行业各方将更加重视风险防范,将安全和合规视为集体责任。一方面,技术安全投入持续增加:链上协议将广泛采用形式化验证、安全多签和实时监控预警系统,今年 Bybit 被黑事件已经让整个行业警醒,交易所和托管机构的安全预算平均增长了 50% 以上。
据统计,2025 年链上被盗总额约 30 亿美元,较 2022 年峰值已下降近一半,显示安全措施奏效。我们预测 2026 年这个数字会进一步下降。同时,一旦发生重大事件,行业反应将更迅速协调,如今年行业围堵北韩黑客资金链就是范例。另一方面,法律合规风险也得到更好控制。各国政府如今认可只要建好防火墙,加密活动并非洪水猛兽。今年美国没有出现此前担心的系统性洗钱风险,反而因为链上可追溯特性破获多起传统犯罪洗钱案。FATF 也报告称,受监管的加密服务提供商非法资金比例显著低于行业平均。这将鼓励更多国家拥抱合规框架,预计 2026 年 G20 国家都会完成加密监管立法或指引的制定。届时,加密行业将不再被贴上无法可依的标签,正规从业者和用户的法律地位得到保障。这一系列变化最终指向行业信誉的提升:大众将逐渐把合规的数字资产服务看作金融体系的一部分,而非投机赌场。今年稳定币成为首个主流应用案例,很多人日常使用 USDC 转账而不自觉觉得它是加密货币。相信未来更多区块链应用将实现后台化,用户享受效率提升的同时,对技术细节无感知。
2026 年有望朝这个方向迈出一大步:通过行业和监管共同努力,塑造一个更安全、更可信、更可持续的 Web3 生态。
展望未来一年,我们也必须保持审慎,警惕潜在风险并留意关键信号。以下是我们认为需要重点关注的风险因素和对应的观察指标:
主要风险:

重要正面信号:

总而言之,机遇与风险永远相伴。我们在对未来充满信心的同时,也将密切跟踪上述信号,动态调整判断。
2025 年的剧变已证明 Web3 行业的韧性与进化能力,踏入 2026 年,下半场的比赛号角已经吹响。我们相信,只要牢牢把握合规、安全和创新三大主线,Web3 的未来前景将比以往更加广阔。让我们拭目以待,在历史进程中见证这一崭新篇章的书写。
参考文献:
1. Reuters – Major central banks deliver biggest easing push in over a decade in 2025, Dec 23,
2. Reuters – Gold, silver and platinum take a breather after record rally, Dec 24,
3. The Defiant – Stablecoins Became Crypto『s First Mainstream Use Case in 2025, Dec 2025
4. CoinGecko – DEX to CEX Volume Ratios Reach New Highs in 2025, Nov 27,
5. CCN – $19 Billion Crypto Liquidation: How Trump』s 100% China Tariff Threat Triggered the Biggest Crash Ever, Oct 11,
6. Guardian – Melania Trump『s meme coin architects accused of pump-and-dump fraud, Nov 2025
7. U.S. Senate Banking Committee – Warren, Auchincloss Investigate Trump Meme Coins, Jan 23, 2025
8. BitcoinTreasuries.net – Strategy (MicroStrategy) Bitcoin Holdings, accessed Dec 29, 2025
9. Reuters – US SEC dismisses lawsuit against Binance, May 30,
10. Axios – Circle shares surge 245% since IPO as Senate bill passage feeds stablecoin fever, Jun 20,
11. White House – Fact Sheet: President Donald J. Trump Signs GENIUS Act into Law, Jul 18, 2025
12. Ballard Spahr – Executive Order Seeks to Expand Access to Crypto and Private Assets in 401(k)s, Aug
13. White House – Establishment of the Strategic Bitcoin Reserve and U.S. Digital Asset Stockpile, Mar 6, 2025
14. AInvest News – Institutional Adoption of Tokenized Stocks on Solana Reaches $185M, Dec 25,
15. Investopedia – Polymarket Just Got CFTC Sign-Off. Prediction Markets Are on the March, Nov 25,
16. Next Event Horizon Substack – Prediction markets legally in November 2025, Nov 24,
17. Reuters – China』s central bank vows crackdown on virtual currency, flags stablecoin concerns, Nov 29,
18. 21Shares Research – How volatile is Bitcoin?, Sep 30,
19. BeInCrypto via MEXC – Will MicroStrategy Collapse in 2026?, Dec 27, 2025
20. Federal Reserve Board – Speech by Governor Miran: Stablecoins and Monetary Policy, Nov 7, 2025
21. TRM Labs – Global Crypto Policy Review & Outlook 2025/26, Dec
22. IMF (via WEF report) – Asset Tokenization to reach $16 trillion by 2030,
23. FATF – Targeted Update on Implementation of the FATF Standards on Virtual Assets, Jun
【免责声明】市场有风险,投资需谨慎。本文不构成投资建议,用户应考虑本文中的任何意见、观点或结论是否符合其特定状况。据此投资,责任自负。
