
作者 / 白猫
POWR 评级报告
项目:POWR
项目打分:5.7
信用等级:BB
评级展望:稳定
时间:2018-11-09
发行主体:Power Ledger
发行规模:根据 Coinmarketcap 统计,POWR 总供应量 10 亿,目前流通量约 3.9 亿。其目前共登陆 10 余家交易所,成交量排名前 3 的交易所是 Upbit, Bithumb, Binance。
发行目的: 发展 P2P 能源交易平台
评级观点:
Power Ledger 是目前商业化程度领先的区块链能源类项目,在该行业中市值排名第一。
其成立于 2016 年 5 月,在 8 月就试运行了澳大利亚首个 P2P 能源交易网络,同年四季度在新西兰进行首次国际部署。
项目初衷有三:1)找到一种方法将个人纳入高密度的住房分布式能源经济蓬勃发展;2)重新发明电力网络为其提供动力连接的;3)降低价值数十亿美元的价值的风险网络资产。
全球技术革命改变了消费者与集权部门间的权力平衡。分布式能源资源(DER)的蓬勃发展,如太阳光伏系统(PV)、电池、微电网和嵌入式网络,将权利平衡从集权部门转移到电网边缘,从而赋予普通用户控制权。
这不仅关乎控制能源消耗的成本,也反映了人们期待能源供应变得更加可持续、更具社会责任、更本地、更灵活和更民主的愿望。
要将该革新推向主流,社会需要一个新型的去中心化的能源交易模式。该模式剔除集权部门的控制权,让日常公民负责和共同创造未来能源。
目前,区块链技术是完全 P2P 市场的唯一解决方案,没有人在中间控制它,也不让消费者获利。Power Leger 现在有一个联盟链,但是根据白皮书和路线图,未来将在一个公共链上,当技术可以支持运行规模的时候。


主要优势 / 机遇
Power Ledger(以下简称 Power)相信通过授权个人与社区共同创造能源,未来将创建一个由全世界人民共同拥有的灵活、低成本、零碳的电力系统:
(一)以前,能源行业非常简单,中心化公司架设能源网,输送给使用者,自主决定如何维持能源系统的平衡。Power 希望去中心化模式能够剔除集权部门的控制权;
(二)在发展中国家,获得实惠、可靠的能源至关重要。减少贫困、改善健康、提高生产力、增加竞争力和促进经济增长都需要安全的能源供给;
(三)除了静态电力消费者(办公楼、工厂、公寓和房屋)外,非静态电力用户正在推动全球电力的需求,例如电动汽车的蓬勃发展;
(四)2012 年,在纽约,桑迪飓风摧毁了百年公共电力供应的概念,并预示着重灵活、轻传统的分布式能源供应新时代的到来。德意志银行 2015 年分析的已达到电网对等的 30 个国家,在这些国家,太阳能发电等于或低于本地零售电价;
(五)传统能源供应行业面临的困境在于:在某些阶段,与依靠电网相比,自给自足的供电提供更便宜、更可靠和更清洁的能源。在澳大利亚,2011 至 2016 年间,住宅屋顶安装的新发电量远超过传输电网;
(六)传统电网有可能被分布式的,多样化的能量源淘汰,这种趋势已经开始稳定显现。 未来能源系统需要一个更好的方案,它有助于保持现有网络资产的价值,同时降低去中心化未来能源系统的投资风险。这个方案就是把传统的电力网络重新设计为一个去中心化的、“无信任(集权公信力)”的交易平台。

主要风险 / 挑战
这是一个具有远大理想的世界性项目,落地将以 10 年为周期计算,与传统电网兼容、融合将是早期主流推广模式,可能要与各国绿色能源部门进行长期深度的沟通;
这也是区块链技术是否能在政治经济学领域有重大突破的一个具体案例,值得长期关注,我们的主要关注点是分布式账本究竟是否有能力实现相对于中心化体系的高效率;
能源领域格局一般很稳定,因为属于公共事业,所以收入和资本开支节奏都很平稳,不易产生模式创新。在此行业诞生的新模式不仅需要面临成熟公司以大欺小的局面,更需要面对众多友商的频繁挑战,竞争激烈并且投入回报不确定;
无论从微电网技术还是区块链技术成熟度而言,目前只能算是试验阶段,需要大规模基础设施建设,更多依赖于多种融资工具及政府背书,但这无疑是很有潜力的方向。
团队评估
创始团队:
Power 领导团队合计共有 100 多年的能源行业经验:
总裁 David Martin 在电力行业有 20 多年的工作经验,他曾在澳大利亚西部的两家电力公司担任行政职务。在过去的 6 年中一直是行业参与者的高级顾问,专门负责分布式网络的管理、可再生能源技术和商业发展。
主席 Jemma Green 博士目前是 Curtin 大学可持续发展政策研究所 (CUSP) 的研究员,她对“公民公用事业”的博士研究为屋顶太阳能光伏、电池存储和区块链的应用提供了独特的见解。作为 Perth 市的独立委员,最近作为 Perth 市代理副市长,Perth 经历了可持续城市的挑战,并将这些知识应用到组织中;
联合创始人兼技术总监 John Bulich 为 Power Ledger 提供概念、系统和应用设计与开发,提供战略方向。John 领导着 Power Ledger Platform 的技术开发团队,是 Ledger Assets 的总经理兼联合创始人。
业务发展总经理 Vinod Tiwari 在能源领域有丰富的经验,他曾担任澳大利亚太阳能安装公司 Regen Power 的首席运营官,Perth Energy 的总经理,以及能源咨询公司 Future Effect 的高级顾问。



项目评估
产品和解决方案:
分散式能源资源的快速渗透意味着我们现在拥有一个以双向能源流动为特征的输送系统,且拥有数百万的活跃利益消费者群体:
1)社会层面:一个让普通公民可以从分布式能源资源(DER)投资中实现公平回报的价值交换网络,会鼓励社会对分布式的可再生能源进行更大投资,并促进电力网络管理的新时代的到来。
2)资本层面:这种新模式将会引领不断增加的,有更高程度的自动化和灵活度,分布在整个系统中的数百万微型投资,而不是少量的大规模集中投资,这将大大增加资本投入新经济的动力,也促进微观经济的活跃。
3)平台层面:共享经济的一个新要素,可让消费者实现分布式能源资源的投资价值,通过共享其多余能源中获利,平台也可在其中获利,从而更好的实施改变世界的想法。
4)效率层面:若无中央部门控制所有参与方的数据、指定费用、获取信任、验证准确性并通过繁文缛节和官僚体系建立一个有序市场,那么要想在五分钟的交易间隔中为成千上万的交易者处理百万计交易,并提供第三方争端解决协议和对账支持几乎是“天方夜谭”。然而,区块链作为一种协议机器,可有效得促成这些交易的财务结算,其结算时间间隔与能源生产和消费的交易间隔一致。
并且可以实现当前市场结算技术无法实现的速度执行结算。
5)安全层面:区块链可让信任在整个网络中得以分配,从而进行无需中心中介机构跟踪、验证和批准的价值交换。目前, 私营和政府的治理结构是建立在中心中介机构授权信任的理念之上。事实证明,这种结构非常昂贵、迟缓,也容易受到攻击。作为一个去中心化的分散式数据库,区块链有效得解决上述问题,并保持“数据块”记录的不断增长。



商业模式
Power Ledger 本质上是在实现电力民主化:将技术的利益带给消费者,降低电费,提高过剩可再生能源的价格,使用更清洁的能源。
Power Ledger 采用双重 Token 体系,一个是 POWR,为平台准入 Token,一个是 Sparkz,为当地市场锚定货币(可支持各区域)用于托管 POWER,类似于智能债券,是由在平台上运行某个应用程序的实体和公司开发,用于在全球不同的市场中代表电力单位的标记值。Sparkz 可由 Power 兑换,也可兑换当地法币。
上游(供应端)需要购买 POWR(永不增发),POWR 将在以太坊智能债券中托管,以产生 Sparkz。Sparkz 作为上下游(需要注意的是,P2P 网络中根据场景不同,上下游身份可能会互换)之间的权益结算,上游提供产品或服务给下游以获得 Sparkz,将其归还平台后,对应抵押的 POWR 才能从智能债券中解锁。若上游出现任何问题(如破产),智能债券合约将确保下游得到保护,下游也可直接兑换其 Sparkz 以获得 POWR 通证,作为对生态的投资。来自增长池的 POWR 通证将赠与上游激励其使用并开发平台应用程序,载入其客户以增强平台的全球影响力。忠诚奖励计划通过对平台上所有的 P2P 交易收取少量费用而融资,然后,部分费用用于回购 POWR,并将其分配给生态,起到激励作用。
事实上,POWR 充当了政府财政部的角色,为业务方提供了一个非常真实的价值机会,以及平台的持续开发和采用。平台也可以通过平台收取每千瓦时的交易费用作为收入。如果交易量足够 ( 记住平台的目的是让交易在全球范围内进行 ) 的话,平台抽佣可以非常小,给平台一个稳定的收入,同时允许应用程序主机保留大部分价值。


阶段进展
P2P 交易平台是项目方最成熟的平台,但是也有各种各样的产品已经在运作或很好的进入了发展阶段,例如微网格 / 微型智能电网让消费者可以通过嵌入式网络 ( 如地层、社区开发和微电网 ) 自信地在社区买卖能源。
项目方还切入了电动汽车、碳排放、可再生能源等场景,在今年四季度将测试新的应用程序,开始自治资产管理和进行新零售商和碳交易应用程序的测试。
在 2019 年二季度将进行较为频繁的资产发放,由电力账单及其应用程序主机进行,从而推动令牌的内在价值。 Power Ledger 的目标是在公共 PoS 区块链上充分运作。
在同年三季度或将开始对 PowerPort 应用程序进行 beta 测试,以及批发市场结算、分布式市场管理以及其他未来的应用程序。
目前平台部署在 6 个国家,用于管理 EV 结算、碳信用、P2P 交易 ( 在电表后面和前面 ) 等应用。项目方还积极为不断变化的能源组合制定一系列动态解决方案,作为向世界提供清洁、负担得起和可持续能源系统的使命的一部分。


生态评估
Token 价值:
目前市值约 6200 万美元(Coinmarketcap),整体排名第 99 位;日换手率约 3%,市场对其关注度较小。
根据 Tokenclub 的数据,其总持币地址数仅为 49023 个,前 10 名地址持币量占比 77.6%,前 100 名占比 88.4%,筹码集中。

社区建设
Power Ledger 还比较早期,主要在大洋洲落地,近期也进入到亚洲的日本、泰国和印度,北美的硅谷和西北大学,其 Twitter、Telegram、Reddit 的粉丝数分别为 8.6 万、1.4 万、1.3 万。
Power Ledger 的与多家电力公司、政府机构、银行、房地产商进行合作并得到政府奖励,拥有较强的背书。它的优势是可以被各种角色使用。只要有一个测量电流的智能电表,平台就可以开始工作。
住在公寓楼里的普通用户也可接入平台,不过事先要让物业考虑参与到 Power 平台中,让其业主获得使用更低成本电力或者提供额外价值的机会。
合作机构
Power Ledger 目前已经与多个大型能源公司、房地产开发商、非盈利组织和大学进行合作,实施项目 15 个以上,令其生态系统能与全球能源市场无缝衔接,推动全球电力网络生态的改变。
这包括与澳大利亚最大的公用事业公司之一 Origin Energy 进行合作试用;与日本第二大电力公司关西电力公司开始在大阪的 10 个住宅进行实验,或为最终在全市范围内推广铺平道路。2017 年 12 月,Power 与泰国政府支持的可再生能源开发商 BCPG 签署了一项协议,将在曼谷合作开发一个内置的 1–2MW 太阳能微电网,能源交易在 6–10 层多层建筑之间。
Power 还与塔斯马尼亚的可再生能源生产商 Nest energy 合作,在朗塞斯顿的一个商业园区进行 1 兆瓦的太阳能交易。在未来,Nest Energy 还将为客户提供与 Power 平台相结合的能源,并以独家条款提供给塔斯马尼亚的客户。
Power 还在 Fremantle ‘s White Gum Valley (WGV) / 艺术家和创意人士可持续住房 (SHAC) 项目中部署了电动汽车定居产品。它方便实时计量数据 ( 与开放收费点协议 (OCPP) 接口 )、数据收集、用户识别和快速交易结算。
在硅谷,与加州主要公用事业公司硅谷电力公司 (Silicon Valley Power) 签署了一项史无前例的协议,以创建低碳燃料标准 (LCFS) 交易的数字记录。该项目将可再生能源的生产和储存与以社区为基础的电动汽车充电 (EVs) 联系起来。其目的是在处理 LCFS 信贷时减少时间和成本。


结论

附件一 信用评级报告声明
为了使报告使用人正确理解和使用区间集出具的评级报告,特此声明:
1. 区间集及其评级研究员与受评对象不存在影响评级客观、独立、公正的关联关系。
2. 区间集及其评级研究员履行了充分调查和诚信义务,有充分理由保证所出具报告遵循了客观、真实、公正的原则。
3. 本报告的评级结论是区间集依据合理的技术规范和评级程序做出的独立判断,评级意见并未因被受评对象及其他任何机构与个人的不当影响而发生改变。本评级报告所依据的评级方法在区间集官网(www.blockisx.com)和公众号公开披露。
4. 本报告引用的受评对象资料主要由受评对象、第三方研究机构提供,区间集对该部分资料的真实性、准确性、完整性和及时性不作任何明示、暗示的陈述和担保。
5. 本报告的分析和结论只能用于相关决策参考,不构成任何买入、持有或卖出等投资建议。
6. 本报告主体信用等级自本报告出具日起至下一调整日前有效,在有效期内,区间集拥有跟踪评级、变更登记和公告等级变化的权利。
7. 本报告版权属于区间集所有,未经授权,任何机构和个人不得复制、转载、出售和发布;如引用、刊发,须注明出处,且不得歪曲和篡改。
附件二 风险等级的符号及定义
(“+”“-“表示在该基础等级中的上下浮动)

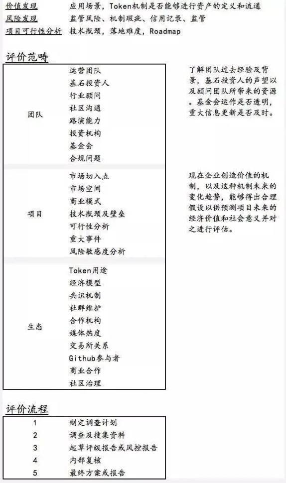
附件三 项目评价方法

【免责声明】市场有风险,投资需谨慎。本文不构成投资建议,用户应考虑本文中的任何意见、观点或结论是否符合其特定状况。据此投资,责任自负。
