
近期随着 io.net、Aethir 等 AI 概念的代币上线 Binance、OKX 等头部交易所,Web3 涌现出越来越多与 AI 结合的项目。Web3 利用其本身的技术优势能否助推 AI 革命颠覆行业呢?Web3 与 AI 结合的过程中到底有哪些可落地的应用场景呢?笔者将通过一系列文章为大家分享 Web3 里的 AI 应用。

AI 大模型竞争态势
AI 大模型的竞争主要在算力、算法、数据这三个方面。
传统科技巨头想要切入 AI 大模型首先需要考虑是前期大模型高额的训练、调试成本。华为云人工智能领域首席科学家田奇在人工智能大模型技术高峰论坛中的演讲中提到大模型开发和训练的单次费用高达 1200w 美金,OpenAI 首席执行官 Sam Altman 也曾提到,GPT-4 的训练成本超过 1 亿美元,这其中 GPU 算力成本占整个训练成本的大头。
前不久马斯克旗下专注于 AI 的初创企业 xAI 在最新一轮的融资中募集了 60 亿美金,并声称在未来 xAI 将会把募资主要用于扩大 GPU 集群。Meta 的 CEO 扎克伯格也宣布投入高达 300 亿美元用于购买 35 万块 NVIDIA 的 H100 GPU,旨在发展其人工通用智能(AGI)。科技巨头在 AI 大模型上的竞争俨然变成了 GPU 的军备竞赛,谁能拥有足够的资金去购买更多的算力,就会占据先发优势。
在核心算法层面,行业的技术开放度较高,国内很多企业基本都是在 GPT2 开源代码以及 GPT3/3.5 的论文架构下构建算法。
但在数据层面,各家由于自身业务场景的不同,其积累的训练数据差异化明显,所以数据将会成为 AI 产品的核心竞争要素。对于拥有大量、多维度业务数据的科技巨头,其在模型训练优化上的优势明显。早期产品上线后,其依靠自身用户群体与产品交互的反馈对模型进行调优,从而产生数据飞轮效应,持续优化迭代,后期这将会成为产品的护城河。

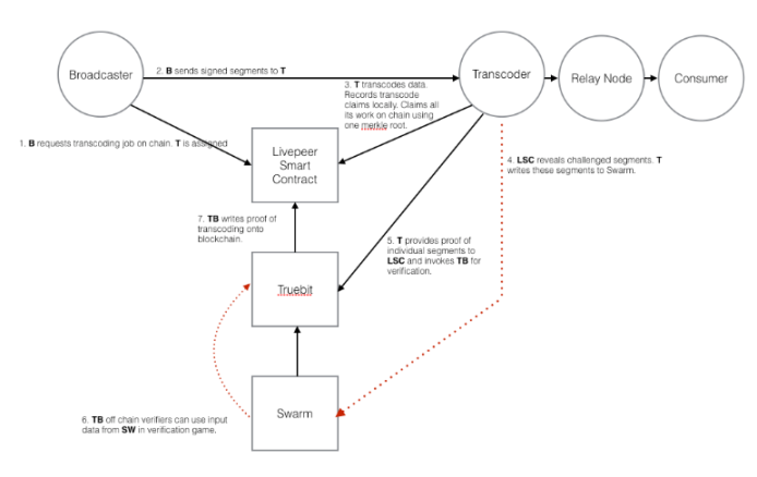
Web3 Sora-Livepeer
一、Livepeer 简介
视频作为当下互联网使用频次最多的媒体展示形式,其消耗了 80% 的互联网带宽。视频在互联网分发时需要先对其进行转码,所谓转码就是将原始的视频文件重新格式化的过程,经过转码后视频就可以适配不同带宽、设备的终端用户。
但视频流的价格极其昂贵,特别是实时视频流的价格。视频初创企业如果使用亚马逊等云服务对每个视频转码的成本为 3 美元,对于一台媒体服务器而言,每月视频转码的成本就高达 4500 美元。

为了解决视频流式传输和转码原始视频文件的高成本问题,Livepeer 开发了一种更具可扩展性和成本效益的视频流解决方案。Livepeer 成立于 2017 年,是一种为去中心化视频流构建的协议,最初该项目是在以太坊上运行的 P2P 基础设施。本质上,Livepeer 网络通过去中心化的形式将视频文件转码为相应的格式,并将成本降低多达 50 倍。

二、业务架构
Livepeer 的生态参与者主要有开发者、用户、视频媒体三部分。
开发者可以在构建实时视频或点播视频的应用程序时使用 Livepeer 增强其视频功能;用户可以使用基于 Livepeer 的应用程序实时传输视频、游戏、直播等内容;对于一些视频媒体可以使用 Livepeer 降低其视频直播成本。
在 Livepeer 网络运行的过程中有协调者(Orchestrator)和委托者(Delegators)两个角色来确保视频任务的质量。
任何人都可以通过安装 livepeer 节点软件成为协调者(Orchestrator),协调者通过自身设备的 GPU、CPU、带宽等资源进行视频转码和分发,Livepeer 网络的使用者将会支付一定的费用,其中一部分费用会以 ETH 或者 LPT 的形式支付给协调者。
Livepeer 网络代币的持币者可以将 LPT 代币质押给他们认可的协调者(Orchestrator)成为委托者(Delegators),从而通过质押获取协议的收益。

Livepeer 协议系统工作流程
三、团队及融资
核心团队:
Doug Petkanics,Livepeer 的创始人兼 CEO,拥有宾夕法尼亚大学的计算机科学学位,曾是初创公司 Wildcard 的联合创始人兼工程副总裁,还是初创公司 Hyperpublic 的联合创始人,该公司于 2012 年被 Groupon 收购。
Eric Tang,Livepeer 联合创始人及核心开发者,此前创办 Wildcard,也是 Carolyn Faye Kramer 粉丝俱乐部主席。

融资历程:
Livepeer 的投资人有 Tiger Global、DCG、Coinbase Ventures 等知名机构以及天使投资人 Alan Howard。Alan Howard 是欧洲著名宏观对冲基金—Brevan Howard 的联合创始人,其在 2008 年敏锐意识到次级贷款风险并且在 08 年金融危机期间依旧大赚超 20%,在 2020 年再次精准押注疫情宏观而暴赚 100%,被誉为“宏观之神”。

数据来源于 cryptorank.io
四、代币经济学
Livepeer 协议代币 LPT 于 2018 年 5 月 1 日发行在以太坊上,后续迁移到 ARB,总发行量为 24,918,514 个,其中约 12.35% 由创始团队持有,并在三年后解锁。大约 19% 的代币在预售中售出,而 63.437% 分配给公开交易。0.213% 发放给帮助 Livepeer 起步的几位早期顾问和贡献者,5% 用于维持和发展 Livepeer 平台。目前早期发行的代币已经全流通,流通总数量为 33,005,680 个。

数据来源于 cryptorank.io
LPT 采取通胀的经济模型,其通胀率不是固定的,而是取决于 Livepeer 网络的质押率。这里的质押率是指委托者(Delegators)质押给协调者(Orchestrator)的代币数量占流通量的比例。
Livepeer 协议假设质押率处于 50 % 是网络安全性和代币流动性的平衡点。
当质押率低于 50% 时,LPT 通胀率增加 0.00005%。
相反,当质押率超过 50% 时,LPT 通胀率就会下降 0.00005%。
通胀代币的发行是以 ETH 出块为单位周期,最开始每一轮增发 LPT 代币为 5760 个以太坊出块,随着 ETH 合并升级,每轮变为 6377 个以太坊出块,ETH 平均出块时间为 12 秒,所以目前大约 21 小时进行一轮 LPT 的增发,每轮增发数量为 16090 个 LPT。

总结:质押率越低,LPT 的通胀率就越高,委托者(Delegators)将越来越多的 LPT 质押,则有利于 LPT 代币的价格。项目方及社区 Live Pioneers 也在鼓励生态参与者将代币质押,以降低通胀率。

Livepeer AI 新叙事
随着 Open AI 的视频生成大模型 Sora 的亮相,视频创作的门槛降低到只需要输入文字提示。顶级开源 AI 视频模型 Stable Diffusion 在两个月内就增长到超过 1000 万用户,后续会有越来越多的 AI 视频计算需求,也会面临 GPU 等计算资源昂贵且短缺的问题。
2024 年 5 月 21 日 Livepeer 推出了 AI 子网,这是世界上第一个具有 AI 计算能力的去中心化视频处理网络。Livepeer AI 子网将利用 Livepeer 的数千个 GPU 开放网络提供低成本、高性能处理 AI 视频计算任务。

Livepeer.ai
Livepeer 的 AI 网络主要由 AI Orchestrator Nodes 和 AI Gateway Nodes 组成。
AI Gateway Nodes 主要管理任务流,根据能力和负载将任务引导到合适的 Orchestrator Nodes,确保高效的任务分配和系统可扩展性。AI Orchestrator Nodes 负责执行 AI 任务。

Livepeer AI 子网任务处理流程图
与中心化服务器相比,LivepeerAI 子网则将任务分配给去中心化、分布式的 GPU 网络。根据分析研究,NVIDIA 提供了 AI 数据中心使用的 92% 的 GPU 计算资源,而微软和 OpenAI 则占据了基础模型和平台市场的 69%,去中心化网络可避免中心化服务因公司倒闭或监管原因造成的单点故障。Livepeer AI 子网的访问权限是开放无需许可的,来自任何一个国家的创业者都可按需使用,避免受监管政策的影响。

中心化系统与 Livepeer 去中心化系统在 AI 视频计算工作流程对比图
此外,Livepeer 已成为第一个加入C2PA 的去中心化 AI 基础设施项目,C2PA 是一项开放的技术标准,为出版商、创作者和消费用户提供追踪不同类型媒体来源的能力,C2PA 规范可帮助用户了解视频的创作者身份、创作时间及创作工具等信息。
C2PA 的成员已包括 TikTok、Adobe、谷歌、索尼、英特尔、BBC、微软和 OpenAI 等。即将上线的 Livepeer 的 AI 主网将通过显示视频来源踪迹的本机加密签名解决内容真实性的问题,这样 Livepeer 在保持去中心化和开放的同时又将全球标准引入 Web3 世界。
目前,Livepeer AI 子网已推出并持续优化中,超过 20 个高性能 AI Orchestrator 已经处于活跃状态,预计在 2024 年三季度,Livepeer 将推出主网。

Livepeer AI 视频路线图

未来与风险
在 Livepeer AI 子网上线发布后,社区还通过了两项财政提案,分别是对 Aquareum 和 Realtime Interactive Video 两个项目的投资。
Aquareum 旨在 Livepeer 协议基础上,构建开发一款在 IOS、android、web 上都可以运行的视频应用程序,类似视频直播平台 Twitch 或 YouTube。Aquareum 上线后除了可以帮助 Livepeer 网络用户增长外,还将利用 C2PA 签名进行转码,这样就可以实现通过 Livepeer 转码后的视频片段可追溯到视频的创作者信息、创作时间等信息。真正实现 C2PA 这项技术标准在去中心化视频协议应用落地,解决去中心化视频处理内容真实可靠的问题。
项目创始人 Eli Mallon 和 Adam Soffer 都是 Livepeer 协议长期贡献者, Eli 还是 Livepeer Studio 的主要架构师;Adam 在构建 Livepeer Subgraph、Livepeer Explorer 以及 Livepeer Studio 播放器和前端方面发挥了重要作用,并且两人在 Aquareum 项目开发前都在 Livepeer Inc 工作。
Realtime Interactive Video 通过推出一款实时互动视频产品吸引新用户,从而显著提升 Livepeer 网络的需求,使协议收入不断增长。

Realtime Interactive Video 给协议带来的潜在收入预期
项目创始人 Evgeny 之前在做市商 Citadel Securities 工作,其也是 Livepeer 社区的忠实成员,持有约 32,000 个 LPT 代币。在之前的预提案中,项目方提到将会在今年 8 月推出项目代币 TEASY,会以 IDO 的形式发行,其中还会将大部分 TEASY 空投给 Livepeer 社区,持续为 Livepeer 协议赋能。
除此之外,Livepeer 还成立了社区组织 Live Pioneers,该组织是受到 GRT 持有者最大的非官方社区 Graphtronauts 的启发成立的。主要工作是搭建新的 Livepeer telegram 群组、在 youtube、X、Discord 等媒体渠道中宣传和推广 Livepeer。
目前 Live Pioneers 的工作重点在于引导教育 LPT 持有者进行委托质押,这也看出来项目在积极努力增加代币委托质押率,降低代币的通胀率,为代币经济赋能。
在 Livepeer 生态不断建设的过程中,也存在一些去中心化项目可能会遇到的监管压力以及委托质押率长期保持在较低范围对代币经济的压力。Livepeer AI 主网上线后,随着年底 Sora 正式发布,会有越来越多不同国家地区的 AI 视频团队加入生态,这里就会存在视频内容缺少审核从而导致知识产权侵权、内容违规违法等监管风险。
按照目前的代币通胀率,每年将会增发将近 600w 个 LPT,如果后续项目的推广建设不及预期,质押率不能有所提升,过度增发的代币将会打击项目的投资者及用户信心。
如对笔者内容感兴趣,请在文末右下角点击“在看”,持续关注~


添加笔者微信交流
初焱 web3 Lawyer 交流微信:Paul_3T
曾任职于区块链安全公司,负责区块链、加密数字货币相关链上数据溯源及分析,多次配合司法机关进行涉案虚拟货币流向追踪、链上数据分析、交易所调证数据分析等工作。协助北京、山西、山东、江苏、四川等多地公安破获某比特币被盗案、某网络赌博案、某电信诈骗案、某交易所假 APP 钓鱼案等涉币刑事案件,熟知币圈业务场景及相关法律问题。
往期精选文章:
【免责声明】市场有风险,投资需谨慎。本文不构成投资建议,用户应考虑本文中的任何意见、观点或结论是否符合其特定状况。据此投资,责任自负。
