作者 | DG 研究员 4ever
出品 | DG 链游出海
预计阅读时间 | 8 分钟
在过去的两个季度中,韩国游戏平台 Wemix 的境遇可谓跌宕起伏。
由于代币流通不透明、私自增发等问题引起的信任危机,导致韩国五大交易所将其退市;社区中骂声一片,口碑崩塌,一度被逼入绝境。
不过 Wemix 积极面对危机,推出股东增持、信息披露优化、积极拓展流动性等一系列措施。
最终凭借旗舰链游 MIR M 的发布、Coinone 重新上市和主网积极发展,重回正轨。
本文将重新梳理相关事件,呈现给读者。
01
危机始末
市场恐慌,危机出现
2022 年 10 月份,Wemix 向交易所和投资者披露的代币数据被质疑存在较大误差,韩国五大交易所组成的数字资产交易所联合协会 DAXA 认为其披露的流通量远小于其实际流通量,且流通量披露不透明,故对 Wemix 公司发出警告并要求解释。
Wemix 在 10 月 30 日发布声明回应称,由于 Wemix 生态扩张迅速,与合作伙伴签约时不可避免地会提供 Wemix 代币,导致提供给交易所的预估流通量与实际流通存在差异,但提前告知了计划数据可能在未来业务发展中发生变化。
对于流通量缺乏明确披露的问题,Wemix 承诺会搭建自己的公告系统,并明确公告 Wemix 的流通细节。
此后不久,FTX 发生暴雷事件,市场迅速进入恐慌状态。11 月底,DAXA 发表声明,认为在敞开一切可能性进行的申明程序中,Wemix 方面没有充分披露,最重要的是没有恢复受损的信任。最终决定将 Wemix 在韩国 5 大交易所下架。
下架后,Wemix 市值当天跌去 70%,并进入流动性危机。Wemade CEO 立即召开记者发布会称,“Wemix 下架是因为 Upbit 对项目的区别对待,他们滥用了权力,将上诉到法院。”
风暴中心
墙倒众人推,该次事件后还被爆出了 Wemix 的虚假披露曾有前科。Wemix 曾在 1 月份利用监管漏洞暗中抛售大量代币并获取千亿韩元收入,还存在财务数据造假等问题。
Wemix 积极应对危机,等待转机到来。首先搭建了公告系统,使 Wemix 代币的信息披露变得及时且透明。
此外一边在韩国地方法院申诉,一边继续开拓海外交易所上市。只是彼时市场处于恐慌状态,收效甚微。
市场回暖,转机出现
直到 2023 年 1 月,市场逐步回暖,在旗舰游戏 MIR M 的带动下,Wemix 算是重回正轨。
2023 年 2 月,韩国五大交易所之一 Coinone 重新上架 wemix。
Coinone 要求 Wemix 提供额外的文件并进行了审查,最终认为 Wemix 已解决币种流通量申报违规、诚信危机等问题,所以决定重新上市其代币。若此后再次出现类似的问题,比如造成市场混乱或对投资者造成伤害,Coinone 将会做出对应措施。
此外,Wemix 也在韩国 CDAC、拉美 Mercado Bitcoin 等交易所上上市。
02
游戏发力,Wemix 重回正轨
Mir M 的发布,让 Wemix 重回玩家视线,并带动了一波游戏热潮。
Mir M 的创新设计
不可否认,Wemix 在链游经济模型的探索优化中,还是最积极的链游厂商之一。
链游和网游中,存在大量游戏工作室,他们通过脚本批量起号,通过数量优势进行“挖提卖”,更有甚者通过漏洞获利,导致游戏经济迅速被击溃,不少项目因此一蹶不振。
Mir M 通过经济模型和游戏机制一系列优化,尝试解决游戏工作室顽疾,提高玩家体验。
提高挖矿门槛,告别工作室零撸
Mir M 首先提高挖矿门槛,要想在游戏中挖矿赚取收益,每个游戏角色需先付 20 美金,才可以开通挖矿和交易功能。
此举限制了批量零撸的工作室玩法,20 美金一个账号也大大增加游戏工作室的成本。
鼓励氪金,
头部玩家获取绝大部分挖矿收益
Mir M 挖矿的产出取决于游戏角色的强度。
游戏设计了多维度、复杂且高深度的角色培养线,而活力系统等游戏机制使用户通过氪金可以获得巨大的成长优势。
挖矿中,头部玩家的挖矿产出的会远超中腰部玩家。在这种机制下,氪金大户的存在使得游戏工作室的“护矿成本”变得不可控,收益无法保证从而放弃挖矿。
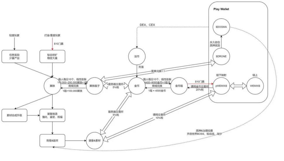
VE 质押治理模型在链游中的尝试
Mir M 参考了 DeFi 中 Cruve 的 VE 模型,做出了不同的尝试。
Mir M 中最强 BOSS 的副本进入权力,需要玩家同盟通过治理投票竞争,获票数第一名的同盟才能拥有。
投票权来自通过永久锁仓 Drone 获取治理币 Dogma,数量越多投票权力越大。
此举也等同于销毁了黑铁的挖矿产出。
Drone 可以通过法币 /Wemix 充值获得,或则用挖矿产出的黑铁通过多次置换得到。
这套机制下有几个好处,首先限制了的头部用户的“挖提卖”。顶级 boss 副本是头部玩家的争夺目标,其产出的顶级装备决定了角色强度。
在充分竞争的状态下,头部玩家为了保持竞争优势,会把挖矿产出的黑铁换成 Drone 并永久锁仓。
此外,想要争夺治理权的同盟还可以氪金,进一步刺激同盟内卷。
整个资源交换链条中,金币、黑铁、Drone、Dogma、Wemix 稳定币被频繁使用,项目方除了可以获得用户氪金直接收入外,还可以获取各个环节中的交易手续费。
Wemix 钱包,稳定币,交易等生态业务也因此受益。

模型图由承墨@MystD4 提供
点击大图查看详细数据
Mir M 推动 Wemix 生态繁荣
Mir M 的经济体系设计推动了 Wemix 钱包和稳定币的使用。
2023 年 1 月 30 日 Mir M 正式发布,一个月内,Mir M 的累计用户达15 万人,稳定币的锁仓量超过 1000 万 USDC
。

除了自家火爆的期间游戏外,Wemix 还积极与游戏厂家合作,发行多款游戏。目前平台上已上线 29 款游戏,包括知名的 Dark Eden、YulGang。
Wemix 官方称,“我们正在努力在今年内将增加到 30 到 40 款,并在明年第一季度达到 100 款。”

03
生态扩张,以太坊 Layer2
Wemix 组建了零知识证明的全球研究中心,汉阳大学的 Hyunok Oh、国民大学的 Jihye 等多位教授加入。他们将致力于零知识证明技术的研究与应用落地。
2 月 23 日,Wemix 宣布推出 Wemix Kanvas,基于以太坊的二层网络,并公布了路线图。
从 2023 年第一季度开始,Wemix Kanvas 将分两阶段进行部署。
首先会推出具有 ZK Fault 证明的 Optimistic Rollup 网络,其测试网将在一季度推出,主网将于 6 月份推出。第二部分的 ZK Rollup 的部署,会在 2024 年底前完成。

Wemix Kanvas23 年季度规划
ZK rollups 的特点是速度快、可靠性高、gas 消耗低。
但由于其技术难度较高,目前仍处于早期发展阶段。
Wemix 团队认为,ZK rollups 会是未来具有主导地位的 rollup 解决方案。
目前看来,wemix 生态重回正轨并积极前行,不过后续发展仍存在众多不确定性,还有待观察。
04
小结
从过去半年 Wemix 的事件中,可以提炼以下几个要点:
/ Wemix 从危机中复苏并向前发展中,仍是发展最快的链游生态之一,旗下公链、游戏、钱包、交易和稳定币业务都在积极推进中,并形成初步的生态闭环。
/ 目前由于监管缺失,加密项目信息披露不全、作假等问题普遍存在,项目方容易作恶,不利于生态发展。
/ 链游领域经济模型、游戏玩法的设计和结合仍处于探索阶段,有很大创新空间和发展潜力,任重道远。有效的设计可以解决游戏中的实际问题,甚至开创出一种新的游戏体验。
往期文章



本文内容仅用于信息分享,不对任何经营与投资行为进行推广与背书,请读者严格遵守所在地区法律法规,不参与任何非法金融行为。文章内容未经许可,禁止进行转载、复制等,违者将追究法律责任。
【免责声明】市场有风险,投资需谨慎。本文不构成投资建议,用户应考虑本文中的任何意见、观点或结论是否符合其特定状况。据此投资,责任自负。
