

近期以太坊联合创始人 Vitalik Buterin 在 ETHSeoul 演讲时预测,ZK-Rollups 将在以太坊扩容战争中击败 Optimistic Rollups,成为未来以太坊主要的 Layer2 解决方案。一时间关于 Layer2 的相关话题迅速冲上行业热搜,那么什么是 Layer2?ETH2.0 和 Layer2 是什么关系?Layer2 的未来如何发展?让我们通过下文来一探究竟。

要了解 Layer2 是什么?首先要从以太坊扩容说起,以太坊的拥堵无需赘述,大家深有感触,扩容作为提升以太坊性能的解决方案,在过去的两年,始终是广大用户和极客们关注的热点。目前流行的解决方案有两种,一种是在以太坊主链(Layer1) 基础上进行扩容,称之为 Layer1 扩容。而另一种方案就是在主链旁边建造新链来实现扩容,称之为 Layer2 扩容,而 ZK-Rollups 就是其中的佼佼者。
不论是 Layer1 扩容还是 Layer2 扩容,其主要目的都是增加以太坊的可扩展性,以缓解网络拥堵,降低高额 Gas 费,并提高网络效率。为了方便大家理解两种方案,我们来举一个例子说明。
如果把当下的以太坊主链 Layer1 比作一栋房子,那么搭载在主链上运行的 DApp、DeFi 以及智能合约可以看成是住进房子里的人,随着入住人数的不断增加,这栋老房子(Layer1) 越来越难以承接更多的人来入住。目前的两种解决方案,方案一:Layer1 扩容就相当于在老房子的基础上进行扩建,增加房间数量,依此来容纳更多的人入住;方案二:Layer2 是保持原有的老房子不变,在老房子旁边建造新的房子,然后将一部分人转移到新房子里来,从而到达扩容的效果。

Layer2 是相对于 Layer1 而存在的,在解决扩容方案的时候,最开始想到的是对公链本身扩容,即 Layer1 的扩容,比如早期的比特币大区块思路以及以太坊的 ETH2.0 都是属于 Layer1 扩容。而 Layer2 是一系列链下扩展性解决方案的总称,Layer2 平台和协议以减少基础层(根链)负担的方式来处理数据,通过将主链的部分数据处理转移到 Layer2 上,从而增强整个区块链网络的可扩展性。Layer1 和 Layer2 在以太坊扩容上都有各自的优势,并且发挥着重要的作用。
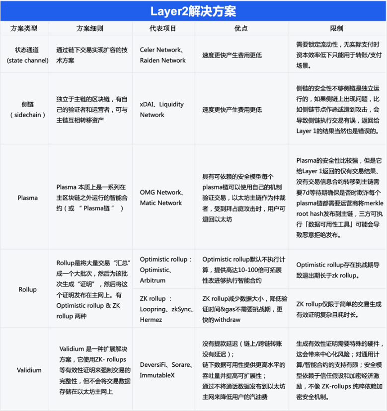
目前以太坊 Layer2 有几种解决方案,分别是:状态通道、侧链、Plasma、Rollups、Validium 和混合方案等。

在 Layer2 的众多方案中,最被大众所看好的,无疑是 Rollup,Rollup 是将大量交易“汇总”成一个大批次,然后为该批次生成“证明”。然后将这个证明发布在主网上。Rollup 在 Layer1 之外执行交易,但在 Layer1 上发布交易数据。由于交易数据包含在 Layer1 的区块中,Rollup 相当于继承了以太坊的安全性。
按照压缩数据的有效性(即数据正确)的不同方案,Rollup 又可分为 Optimistic Rollup 和 ZK Rollup。目前市场上普遍是观点是短期中期看好 Optimistic Rollup,长期看好 ZK Rollup。
Optimistic Rollup
Optimistic Rollup 相对于 ZK Rollup 方案短期内更容易落地,其重要的原因之一是其具有更强的可移植性,也正是凭借其超强的可移植性,Optimistic Rollup 被 DeFi 的龙头 Uniswap 看重,Uniswap V3 部署到了 Optimism 中,这对整个 DeFi 项目采用 Layer2 方案具有决定性的意义,使得 Optimistic Rollup 在短期和中期都会是 Layer2 最重要的落地方案之一。
Optimistic Rollup 优势很明显,但是同样也有一个致命的缺点,就是它需要解决欺诈证明的问题,这导致它的提款周期长达一周。用户从 Layer2 交易所里面将其资金提取到 Layer1,需要等待一个星期,这个时间对于大多数用户来说都是难以忍受的。但这个缺点并非无解,一些项目如 Optimism DAI Bridge 可以协助 OptimisticRollup 缩短这一时间。
ZK Rollup
ZK Rollup 基于零知识证明的二层扩容方案(Layer2),ZK Rollup 数据可用性可以让任何人都能根据链上存储的交易数据,还原出账户的全局状态,从而消除由于数据可用性带来的安全风险。相对于 Optimistic Rollup 提款周期长的问题,ZK Rollup 通过数学可靠性证明避免了这一问题,并且在技术的安全性上基本接近 Layer1,同时存入和提取也可以根据用户的需要即时进行,这个是 ZK Rollup 最大的优势。
与 Optimistic Rollup 一样 ZK Rollup 同样有自身的短板,那就是目前的 ZKRollup 还无法完全兼容 EVM,因为 ZK Rollup 需要对二层上的交易生成零知识证明,再传回一层进行验证,整个交易过程均需要符合零知识证明的规范。而在 EVM 设计之初,零知识证明还尚未普及,并没有考虑过要支持零知识证明。
但是这一问题正在被解决,Scroll、zkSync 和 Polygon 等 Layer2 项目已宣布有意部署 ZK-EVM 计算环境,允许 ZK-Rollups 独立运行各种形式的通用智能合约。一旦 ZKRollup 实现对 EVM 的完全兼容,它将会有机会获得越来越多的 DeFi 的青睐,而随着更多的 DeFi 项目采用 ZK Rollup 的技术。慢慢会形成一种态势,最后实现二层的 ZK Rollup 互通,这也是 ZK Rollup 能够被 V 神等一众行业大佬所看重的原因。
虽然 Layer2 是扩展以太坊非常需要且合乎逻辑的解决方案,但其带有自身的局限和潜在问题,可能会阻碍平台实现其对世界超级计算机的真正愿景。
(1)可组合性被限制
Layer2 拥有众多的方案,虽然目的都是为了解决 ETH 扩容性问题,但是不同的方案采用的原理和方向是不一样的,这就导致了一个很大的问题,如果不同的项目采用了不同的 Layer2 方案,这就会导致他们之间无法实现有效的价值互通和协议流通。这将会使搭载在 Layer2 的 DApp 和 DeFi 应用成为孤岛。在 Layer1 中,单笔交易可以与多个 DeFi 协议交互组合,打造全新的金融产品,而在 Layer2 可组合性将会被极大限制,因为在 Layer2 上该交易只能与存在于其自身链上的 DeFi 协议进行交互,这也导致了不同 Layer2 链上的 DApp 碎片化。
(2)流动性被分割
Layer2 链上 DApp 碎片化的另一个原因:它们相关的流动性也被分割了。流动性在任何金融市场中都极其重要,尤其是在区块链行业,流动性更是必备的条件,没有了流动性一些搭载在 Layer2 链上的 DApp 以及 DeFi 就失去了价值。而在 Layer2 中我们看到现有的流动性被分配到以太坊 Layer1 和不同的扩展方案的 Layer2 中,这样导致流动性被分割在多层链中,不同链因采用了不同的扩展方案,导致彼此之间无法流动,这极大的限制了 Layer2 的流动性。
早期 Layer2 存在是为了解决 ETH 扩容性问题和高 Gas 费问题,目前看来 Layer2 发展也实现了这一点,在 ETH2.0 尚未成熟之前,Polkadot、BSC 等公链也是来势汹汹,随时在撼动以太坊的地位,Layer2 方案为以太坊解决了庞大的应用体系面临的问题。让 ETH 保住了公链之王的位置。
相辅相成,二者不可分离
ETH2.0 的扩容离不开 Layer2,同样 Layer2 也不能脱离 ETH2.0 单独存在,因为 Layer2 是基于 Layer1 的基础上搭建的,而非凭空而生,没有 Layer1 就不会有 Layer2 的存在,并且 Layer1 作为主链其去中心化和安全性也是 Layer2 所需要的。目前运行于 Layer2 上的 DApp 和 DeFi 一些重要的信息依然需要通过 Layer1 来进行验证,所以不仅是 ETH2.0 需要 Layer2 来实现扩容,Layer2 也同样离不开 ETH2.0,二者的关系是相辅相成,不可分离。

相互竞争、互相成就彼此
合并后的 ETH2.0 将会实现主链 Layer1 的自身扩容,运算速度将会得到改善,同时 PoS 模式取代 PoW 模式,高昂的 Gas 费用,也有望得到降低。未来的 Layer1 将有能力搭载更多、更复杂的 DApp 和 DeFi。这与同样运算速度快,费率低的 Layer2 产生了竞争,在演化的过程中,Layer1 和 Layer2 会形成 DeFi 的分层,造成一定的割裂,但最终来说,Layer1 和 Layer2 会达成均衡的态势。Layer2 因其更低 Gas 费用和更快速度,作为 DeFi 搭载的主要区域,而 Layer1 依然很重要,它承载着 Layer2 的安全,将会用来作为重要数据的结算层。到那时 ETH2.0 与 Layer2 的关系将不再是从属关系,而是相互竞争,互相成就彼此。
合并后的 ETH2.0 是否会抛弃 Layer2?
ETH2.0 合并在即,有部分人担心当合并完成后的 ETH2.0,主链 Layer1 的扩容性问题和高 Gas 费问题将得到极大的缓解,到那时是否还需要 Layer2 进行扩容,Layer2 是否会被抛弃,这样的担忧其实大可不必。
首先 ETH2.0 合并并不是一撮而就的,从 ETH2.0 实现的时间表来看,它是分阶段实施,并且每一步从方案探讨到最终落地实施,都是一个漫长的过程,因为基于去中心化原理在 ETH 上实施某一方案,都必须要绝大部分社区人员同意才可以。早前 ETH2.0 合并的前几个阶段也是因为部分社区人员不同意,导致方案不断被推迟。而且即便是方案真正实施了,最终 PoS 模式取代 PoW 模式也将是一个缓慢的过程。所以未来相当长的一段时间 ETH2.0 仍然需要 Layer2。
再就是即便是 ETH2.0 合并后,主链 Layer1 的运行速度大大增加了,但又有谁会拒绝让速度更快呢?正如 Trusttoken 的产品经理 Harold Hyatt 解释的那样:“基于以太坊的 Layer2 将会与以太坊一起扩展,因此如果以太坊扩展,Layer2 也会扩展。如果 Optimism 比以太坊主网快 10 倍,那么以太坊在分片后是 10 倍,Optimism 是 100 倍。”Bifrost 的战略主管 Thibault Perréard 更是直接肯定 Layer2 未来的必要性:“释放以太坊未来潜力并真正实现 DeFi 愿景的真正催化剂并不是 PoS,而是 Layer2。”所以现在的 ETH2.0 需要 Layer2,未来也依然需要。
Layer2 的提出是为了解决 ETH 可扩展性和扩容问题,虽然 ETH2.0 即将完成合并,但 ETH2.0 没有提供以太坊无限的可扩展性,即便 ETH2.0 自己会扩容,也需要 Layer2,所以在未来较长的一段时间里,Layer2 的发展方向依然会是朝向如何更好的提高以太坊网络的可扩展性和扩容性方向发展。
Layer2 的未来发展不会只局限于以太坊,未来随着越来越多的 DeFi 项目搭载在 Layer2 链上,大家会发现在 Layer2 上交易费用更便宜,交易速度更快。这会极大提升 DeFi 的用户量和交易量,尤其是 DEX,随着交易量和用户量的提升,也会提升对流动性提供者的吸引力,这导致用户和流动性提供者进一步向 Layer2 迁移。慢慢的形成一种态势,最终有可能会形成 Layer2 自己的生态系统,到那时 Layer2 将会成为仅次于比特币、以太坊、去中心化稳定币的第四赛道。
未来 ETH2.0 和 Layer2 是相辅相成,互相成就彼此的关系,随着 Layer2 之间更多的桥梁建立,Layer2 自身的互动性和流动性的问题将会得到解决,相信未来的 Layer2 将会承载更多和更复杂的 DeFi 和 DApp 应用,区块链技术的落地和普及将会更快更好的融入到人们的日常生活中。



更多精彩内容,请添加 CoinVoice 小助手微信 VOICE-V,邀你进区块链交流群。
【免责声明】市场有风险,投资需谨慎。本文不构成投资建议,用户应考虑本文中的任何意见、观点或结论是否符合其特定状况。据此投资,责任自负。
